
26 nov 2025
IEEE. Rusia y su instrumento militar
Miguel Ángel Logroño López. Coronel ET (Ingenieros) DEM
Introducción
Como vencedor de la segunda guerra mundial, y parte de los «cinco grandes», Rusia es miembro permanente del Consejo de Seguridad de la ONU, con derecho a veto; una de las cinco potencias nucleares, con un importante arsenal, signataria del Tratado de No Proliferación de armas nucleares; y miembro de: G-20, BRICS, Organización de Cooperación de Shanghái, Unión Económica Euroasiática, Organización del Tratado de Seguridad Colectiva y Organización para la Seguridad y Cooperación en Europa2.Tras el colapso de la Unión Soviética, descrito por el presidente ruso Vladimir Putin, como «la mayor catástrofe geopolítica del siglo» (Burbank, 2022) Rusia, con unas dinámicas socioculturales y religiosas que le otorgan una capacidad social única, trata de revertir lo que sus élites consideran una tragedia, desarrollando sus instrumentos de poder: diplomático, de inteligencia, económico y, muy especialmente, militar3, con los que retomar su influencia en la otrora esfera soviética. En Asia: Armenia y Georgia; en el Cáucaso, y Uzbekistán, Turkmenistán, Kazajstán, Tayikistán, y Kirguizistán en Asia Central; y en Europa: Bielorrusia y, sobre todo, Ucrania, han sido objeto de estos intentos.
El instrumento militar permite a un estado imponer y disuadir, y Rusia ha demostrado notable capacidad en su uso para influir en la competición global, en conflictos como Georgia, en 2008 Siria, a partir del 2015, África, bien directamente, bien a través de proxies4, tales como compañías de mercenarios (Ruiz-Cabrera, 2022) y, sobre todo, Ucrania, tras la revolución del Euromaidán de 2014 (Kuzio, 2018) y, especialmente, tras la invasión iniciada el 24 de febrero de 2022, que ha revelado al mundo el poder de un instrumento militar ruso, con destacada capacidad convencional y nuclear, empleado con clara voluntad política, en combinación con el resto de instrumentos de poder.
El empleo, de forma abierta, en su forma más descarnada, de este instrumento militar en la competición, ha despertado los miedos más atávicos por parte de la comunidad internacional y, en particular, de occidente, como evidencian la Brújula Estratégica de la UE, de marzo de 2022, y el concepto estratégico OTAN promulgado en Madrid en junio de 2022, mostrando que la guerra, en el sentido más tradicional de la palabra, no sólo no ha desaparecido de las dinámicas de competición entre potencias, sino que continúa siendo un elemento a tener en cuenta a la hora de influir en un mundo cada vez más hiperconectado. Rusia, con capacidades diplomáticas, de información y económicas limitadas, pero con una capacidad social resiliente, logra su influencia mediante acciones reales o potenciales de hard power, a través de un poder militar que analizaremos a lo largo de este trabajo, y que a su vez se basa en un pensamiento militar que, según Thomas (2019), Rusia «construye sobre el pasado para ganar su futuro», como elemento clave para su desarrollo, dentro de su aproximación a las relaciones internacionales. Un pensamiento basado en una alta tecnología, a cuyo desarrollo, contribuye decididamente. Un pensamiento que resulta difícil de interpretar en la perspectiva occidental, con términos que resultan equívocos. Que no concibe una frontera clara entre guerra y paz, y que se articula de manera coordinada y sinérgica con otros instrumentos de poder y con su capacidad social para conseguir el éxito en los diferentes entornos de competición.
En este estudio, trataremos de identificar cuáles son las principales influencias en el pensamiento militar ruso, tanto sobre fuentes autóctonas como alóctonas, detallando los conceptos sobre los que se basa dicho pensamiento militar, y desentrañando la relación de estos conceptos con su tecnología y sus medios materiales, para descubrir que el pensamiento militar ruso es una herramienta basada en la geopolítica y la idiosincrasia rusa, que orienta y guía sus desarrollos conceptuales y materiales y ha permitido dotar a Rusia de una aproximación conceptual propia para el empleo de su instrumento militar en sus relaciones internacionales.
En este sentido, analizaremos la dimensión geopolítica, geoestratégica, y de relaciones internacionales de Rusia, a través de de las obras de autores occidentales clásicos como: Mahan (2011), Mackinder (1942), Spykman (1944, 2017) o Kennan (1947), y contemporáneos: Huntington (1996) y Brzezinski (1998). Resulta significativa la visión de Mearsheimer (2003, 2014), desde la escuela del realismo ofensivo; asimismo, la visión integradora de Baqués (2023), que analiza diferentes autores y escuelas, se considera de gran utilidad.
En cuanto a los autores rusos, destaca especialmente Alexandr Dugin, autor nacionalista que podemos adscribir en al realismo ofensivo, tanto a través de su principal obra: Fundamentos de Geopolítica (Dugin, 1997), como visto por fuentes secundarias, como Málishev, Mijail y Sepúlveda (1997), Krastev (2010), Martínez (2012), De Pedro (2012) o Burbank (2022), y especialmente en el análisis de su obra por Ingram (2001). Destacamos también, la figura de Yevgeni Primakov, destacado pensador, hombre político, y diplomático, que analizaremos a través de las obras de los autores antes citados, y de Rumer (2019), y distintas publicaciones de Tskygankov (2003, 2021, 2024) y Karaganov (2015, 2021, 2022 y 2023).
En relación al pensamiento estratégico ruso, disponemos de la estrategia nacional de seguridad de la Federación de Rusia5 y los fundamentos de las políticas de estado de la Federación Rusa en materia de disuasión nuclear6, a las que se añade, en el ámbito específico de la estrategia militar, la doctrina militar de la Federación Rusa7, añadiendo los trabajos de Leites (1963, 2021 y 2021b), Thomas (2004, 2011, 2016 y 2019), Covington (2016) y Lambeth (2021), y en España, los de Pardo de Santayana (2018) y Colom-Piella (2019, 2022, 2023). En cuanto a autores rusos, destacamos la monumental Estrategia, de Svechin (2004) y las publicaciones de Gerasimov (2016, 2017 y 2019).
Acerca del arte operacional ruso, abordamos la visión occidental desde Glantz (1987, 1989, 2001, 2012, 2017 y 2022), Harrison (2001), Vego (2017, 2025), Thomas (2020), las contribuciones de Menning y Kipp en el marco de la obra perspectivas históricas del arte operacional (2022), Bihan y López (2023) y Çakıroğlu (2024). Específicamente, sobre maskirovka, desinformatsia y control reflexivo, resultan relevantes Chotikul (1989) y Vasara (2020) y, en España, el General Carlos Frías (2016, 2018, 2020, 2022 y 2024) y Campos (2023), a los que añadimos, sobre control reflexivo, a Martínez Pontijas (2020), la visión rusa, en la que destacamos a Isserson (2013) y Triandafillov (1994), próximos al círculo de Tujachevski, que produciría el reglamento provisional de campaña para el ejército rojo del año 1936 (PU-36)8, la obra de Vladimir Lefebvre (2001, 2010), autor posteriormente nacionalizado norteamericano, creador del concepto control reflexivo y acerca de la capacidad nuclear, destacamos autores como el, ya citado, Karaganov.
Para este análisis, se ha utilizado el método analítico, que definimos (Calduch, 2014), como «la descripción general de una realidad para la distinción, conocimiento y clasificación de sus elementos esenciales y las relaciones que mantienen entre sí», para el que nos basaremos en el estudio de distintas fuentes, tanto primarias como secundarias, de diferentes procedencias, para descubrir las diferentes relaciones de causalidad existentes entre los diversos sucesos analizados, y llegar a conclusiones válidas, llevando a cabo una investigación de tipo cualitativo (Sampieri, Collado y Lucio, 2010), basada en la observación no estructurada y revisión de documentos procedentes de fuentes primarias y secundarias, aplicando, además, la experiencia personal del autor.
El interés por el poder militar ruso
El 24 de febrero de 2022 dio comienzo la invasión rusa de Ucrania. Un abrupto despertar a la realidad de la conciencia colectiva de las sociedades occidentales (que no de sus líderes) que supuso «el fin de unas vacaciones estratégicas que habían comenzado con la caída del Muro de Berlín» (Colom, 2022).
Pese que algunos indicios previos, como la intervención rusa en la crisis de Kosovo, en junio de 1999 (Brudenell, 2008), ya lo presagiaban, la posición de la delegación rusa en conferencia de seguridad de Múnich de 2007 (Ibisate, 2007) inició un cambio de tendencia que, entre 2008, con el inicio de la crisis de Georgia, y 2022, con el comienzo de la guerra ruso-ucraniana, llevó a una actitud de creciente asertividad por parte de una Rusia que confiaba cada vez más en su instrumento militar. Las constantes mejoras de capacidades, tanto convencionales como nucleares, transformaron este instrumento, con capacidad tanto de imponer como de disuadir, en la piedra angular de sus relaciones internacionales y, por tanto, de su capacidad de influencia en el mundo (Klein, 2016), tal como reflejan las diferentes estrategias nacionales de seguridad, políticas de disuasión nuclear y doctrina militar emitidos por la Federación Rusa, cuyas últimas revisiones datan, respectivamente, de 2021, 2024 y 2014.
La implementación de estas políticas y estrategias por Rusia ha tenido un impacto importante fuera de sus fronteras, sobre un entorno que ha pasado a percibirla como amenaza. Así, cronológicamente, la Estrategia Nacional de Seguridad Española, aprobada a finales de diciembre de 20219, hace ocho menciones a Rusia, destacando su creciente poder militar, tanto nuclear como convencional y su cada vez mayor asertividad en un entorno de competición en el que aspira a ser un actor global. A su vez, el 21 de marzo de 2022 el Consejo Europeo formuló el documento Una Brújula Estratégica para la Seguridad y Defensa10, que cita a Rusia en diecinueve ocasiones, destacando su papel como agresor en conflictos como el de Georgia y, especialmente, en su guerra contra Ucrania, haciendo especial énfasis en la expansión de su poder militar, tanto nuclear como convencional, del que hace un uso extensivo, incluyendo actividades de guerra híbrida.
Asimismo, la Organización del Tratado del Atlántico Norte (OTAN) hizo público, el 29 de junio de 2022, tras la cumbre celebrada en Madrid, su Concepto Estratégico 202211 con referencia a Rusia en catorce ocasiones, aludiendo a su agresividad y a las renovadas capacidades de su instrumento militar, tanto nuclear como convencional. Por su parte, los Estados Unidos emitieron, el 12 de octubre de 2022, una nueva Estrategia Nacional de Seguridad12, que menciona a Rusia en setenta y una ocasiones, destacando su postura agresiva y a la utilización de su capacidad militar mediante «estrategias en los dominios militares (terrestre, aéreo, marítimo, ciberespacial y espacial) y no militares (económico, tecnológico y de la información)»13.
Por último, el Reino Unido emitió, en marzo de 2023, su actualización de la revisión integrada de su estrategia de seguridad y defensa 2023 14, que refiere a Rusia en cincuenta y cinco ocasiones, describiendo a este país como «el problema más grave para la seguridad del Reino Unido»15.
En suma, resulta evidente que el instrumento militar ruso y, en particular, el pensamiento militar que lo informa constituye un objeto de interés para el estudio, lo que justifica la necesidad, oportunidad y pertinencia del trabajo que ahora iniciamos.
El instrumento militar ruso en las teorías de las relaciones internacionales
Las teorías realistas de las relaciones internacionales consideran a los Estados como los actores centrales en la competición y la seguridad (Baqués, 2023). Complementando a las anteriores, la escuela de Copenhague, desde una perspectiva constructivista (Baqués, 2023) desarrolló la teoría de la securitización, que proporciona un marco conceptual para comprender cómo ciertos problemas pueden transformarse en cuestiones de seguridad (Buzan, Wæver, y De Wilde, 1998), un contexto en el que los Estados desarrollan sus instrumentos de poder, como herramientas para influir en el sistema internacional y garantizar su seguridad y supervivencia, y que constituirán nuestro marco analítico.
Otra posible aproximación al estudio del pensamiento geopolítico, estratégico y operativo ruso puede realizarse a través de dicha teoría constructivista de las relaciones internacionales, que enfatiza el papel de las identidades y discursos en la configuración del sistema internacional. En este caso, el identitarismo del nacionalismo ruso, prefigurado por autores como Lev Gumilev (Titov, 2005), con sus escritos sobre la pasionalidad en la construcción de los estados, la etnogénesis y, en definitiva, la revitalización de las tesis eurasianistas, habría dado lugar a la construcción de un discurso que ha informado el desarrollo de un pensamiento militar propio como base fundacional de su instrumento militar. A diferencia de lo postulado por los autores realistas, para el constructivismo la anarquía no es un elemento constante en el sistema de relaciones internacionales. En palabras de Wendt (1999) «la anarquía es lo que los Estados hacen de ella»; así, el relato y el discurso son capaces de modelar realidades alternativas que los distintos actores interiorizan y, posteriormente, construyen. Esta aproximación coincide, grosso modo, con la construcción de discursos vía control reflexivo, propia del instrumento militar soviético y ruso, y del pensamiento que lo sustenta, que analizaremos en nuestro trabajo.
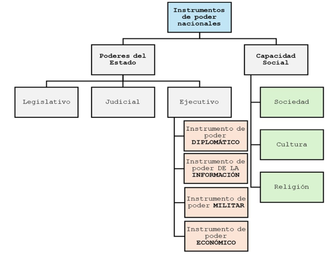
Ya específicamente dentro de los estudios de seguridad, el marco analítico, ya mencionado, de los instrumentos de poder: diplomático, de la información, militar y económico (DIME)16, complementado con la capacidad social (DIME+), donde influyen elementos socioculturales y religiosos, bien conocido y asentado en la literatura estratégica occidental17, será una referencia constante a lo largo de nuestro trabajo, como aproximación metodológica a las capacidades de unos estados que, entendemos, son los verdaderos protagonistas de la competición en las relaciones internacionales.
Respecto al análisis que realizaremos del instrumento de poder militar, lo realizaremos, tal como hemos expuesto anteriormente, considerando que éste tiene un componente intelectual, un componente moral y un componente físico18, que podemos describir sumariamente con los verbos saber, querer y poder. (Logroño, 2022) centrando nuestro trabajo en el estudio del componente intelectual.
Figura 1. Instrumentos de poder. Elaboración propia a partir de EMAD (2024) PDC 01 (b): 9.
Delimitación del tema de estudio.
Se ha establecido una doble delimitación del tema objeto de estudio.
En primer lugar, una delimitación temporal, en la que se ha procedido a analizar los principales autores que han contribuido a informar el pensamiento que constituye el soporte intelectual del instrumento militar ruso, en un periodo que tiene su origen en el final de la guerra ruso-turca de 1877-1878, pasa por los desarrollos doctrinales que tienen inicio en la primera guerra mundial y, a través de la guerra civil rusa, y tras un proceso de fusión entre los pensadores revolucionarios y la aportación de los especialistas militares procedentes del antiguo ejército imperial zarista (voenspetsy, en ruso), llegan a la gran etapa de conceptualización de los años treinta del siglo xx, con conceptos como el de batalla en profundidad, operación profunda, nivel operacional y maskirovka, que finalizará con las grandes purgas de 1937-1938; continúa con el periodo de la segunda guerra mundial y la guerra fría, que presentará desarrollos importantes en el ámbito estratégico, especialmente nuclear, y en el del entorno cognitivo, con los conceptos desinformatsia y control reflexivo; y llega hasta la actualidad, con la aplicación en estos conceptos en la utilización del instrumento militar ruso en los actuales entornos de competición, con aproximaciones como la gibridnaya voyna o interpretación rusa de la guerra híbrida, materializada en las guerras de sexta generación que complementan a los conceptos anteriores y que se han utilizado en conflictos como el de Ucrania.
En segundo lugar, una delimitación conceptual, en la que, partiendo del marco aportado por las distintas teorías de las relaciones internacionales, y muy especialmente, las del realismo ofensivo y el constructivismo, analizaremos las aportaciones al estudio de Rusia en el ámbito de la geopolítica, con el estudio de autores tanto internacionales como rusos, para continuar con una visión de los autores que han contribuido a su pensamiento estratégico y operativo, analizados tanto desde una perspectiva histórica como actual, en la que definamos los principales conceptos que informan las corrientes de pensamiento que caracterizan este instrumento militar ruso.
Génesis histórica de Rusia
La historia de lo que hoy llamamos Rusia tiene su inicio en el Principado de Moscú, un pequeño pueblo del Principado de Vladímir-Súzdal, fundado en torno a 1130, y que fue donado, en 1236, por el príncipe de Vladímir, Yuri II a su hijo Vladímir Yúrievich, como apanage. (Wickham. 2016). Un principado que surge cuando el continuo del intermarum ya había sido cortado por la irrupción en las riberas del Mar Negro de los Pechenegos y, posteriormente, de los Kázaros, lo que provocó que el centro de poder de los espacios actualmente rusos fuese desplazándose desde el sur, en la actual Ucrania (Principado de Kiev) hacia el norte (República de Novgorod).
El Principado de Moscú fue afectado por la gran catástrofe que asoló la Rus de Kiev, la invasión mongola, con su capital arrasada en 1238, pero en menor medida que otras bases de poder de la Rus, en especial las situadas en la actual Ucrania, que resultaron completamente devastadas (Bushkovitch, 2016), y este principado acabó convirtiéndose en colaborador del poder mongol, iniciando su ascensión en 1283, con Daniil Aleksandrovich, hijo de Alexandr Nevski, el héroe de Novgorod que había contenido tanto a mongoles como a cruzados teutónicos, dando comienzo a la casa de Rurik (Bushkovitch, 2016, Figes, 2022).
Su hijo Iván Danilovich intensificará la colaboración con los invasores mongoles, articulados en el kanato de la Horda de Oro (Hosking, 2014), como recaudador de impuestos, con el apodo de Ivan Kalitá (Iván el recaudador), consiguiendo que sus amos forzasen al Patriarca de Kiev y cabeza espiritual de la iglesia ortodoxa en tierras de la Rus a establecerse en Moscú a partir de 1325 (Wickham. 2016), e imponiéndose con su ayuda a otros principados rivales.
Pese a los tímidos intentos de sacudirse el yugo mongol por Dimitri Donskoi (1350-1389) y sus sucesores Basilio I y Basilio II, primeros soberanos moscovitas que se atreven a reinar sin pedir el beneplácito de los Kanes de la Horda de Oro, no será hasta el reinado de Iván III (1462-1505), cuando se inicie la plena autonomía de Moscú, al negarse, en 1480, a pagar tributo a la Horda, (Bushkovitch, 2016). Este evento, conocido como el «Gran Levantamiento», culminó en la batalla de Ugra, que marcó el fin del dominio mongol sobre Moscovia.
Iván III contrajo matrimonio, en 1472, con Sofía Paleóloga, miembro de la última dinastía que gobernó el Imperio Romano de Oriente, buscando su conexión con la tradición imperial y presentándose como un heredero legítimo de un legado bizantino que, tras la caída de Constantinopla en manos otomanas el 29 de mayo de 1453, acababa de fenecer, y una vez consolidado el núcleo de Rusia bajo su mandato, se convirtió en el primer gobernante moscovita en adoptar los títulos de zar y «Gobernante de toda la Rus», pese a que en ese momento la mayor parte de las tierras de esta antigua Rus de Kiev formaban parte del Gran Ducado de Lituania, que había absorbido al Principado de Galicia-Volinia, último epígono directo de dicha Rus, a finales del siglo XIV y pronto uniría su suerte a Polonia en la República de las Dos Naciones (Bushkovitch, 2016).
En 1547, el nieto de Iván III, Iván IV (Iván el Terrible), se convirtió en el primer gobernante ruso en utilizar oficialmente el título de zar, un término derivado de "César" que, utilizado habitualmente por los poderes eslavos con ambiciones imperiales, simbolizaba el estatus monárquico elevado y autónomo de una potencia que, rechazado ya el dominio mongólico, comenzaba su expansión imperial por Eurasia (Bushkovitch, 2016). Atrás quedaba el estado marginal situado en la periferia de poder de la Rus, primero, y colaborador de los kanatos gengiskánidas, después. Rusia se arrogaba el legado glorioso de la Rus de Kiev y del Imperio Romano Ortodoxo de Constantinopla, e iniciaba su andadura como potencia global.
Rusia iniciará su expansión euroasiática en el reinado de Iván IV. En 1582 Ermak, con pocos centenares de cosacos y veteranos rusos derrotó a los tártaros de Sibir para conquistar Siberia (Ziegler, 2009). En 1689 los rusos tras chocar con el ejército chino en la frontera con Manchuria firman el tratado de Nerchinsk que delimitaba las fronteras chino-siberianas (Frank, 1947), y en 1697, el explorador danés al servicio de Rusia Vitus Bering llevó a cabo la primera expedición a Kamchatka (Figes, 2022).
Pero para que Rusia se transformase en un Imperio, debía de dejar de ser una potencia exclusivamente continental y asomarse al mar. Lo lograría en fases sucesivas, de las que podemos destacar su victoria sobre Suecia en la Gran Guerra del Norte (1700-1721), bajo Pedro I el grande, primer monarca ruso que se proclamaría Emperador de todas las Rusias, y la conquista de Crimea y Cherkasia, completada en 1783 bajo Catalina II la grande momento en el que, grosso modo, Rusia (que no el Imperio Ruso, que todavía seguiría expandiéndose) alcanzaría (figura 1) su extensión actual19 (Ziegler, 2009).
Figura 2. Expansión rusa en Europa. Fuente: Encyclopaedia Britannica. https://www.britannica.com/place/Russian-Empire
Rusia incorporaría, a finales del siglo XVIII y a lo largo del siglo XIX, una serie de territorios en toda Eurasia (figura 2) que, tras la catarsis que supuso la revolución bolchevique, pasarían a formar, en su mayor parte, repúblicas autónomas integradas en un estado que trataría de ser el ente político que materializase el socialismo real: la Unión Soviética. Tras el colapso del régimen comunista a principios de los años 90 del siglo XX, estas incorporaciones pasarían de nuevo a ser independientes, quedando Rusia, básicamente, reducida a las fronteras establecidas a mediados del reinado de Catalina II (Figes, 2022).
Figura 3. Expansión rusa en Asia. Fuente: Encyclopaedia Britannica. https://www.britannica.com/place/Russian-Empire
El periodo comprendido entre el final del reinado de esta última monarca y la caída de los Zares quedaría marcado por numerosos conflictos que, por una parte, afectarían a la estructura política, económica y social de Rusia y, por otra, contribuirían al desarrollo de su instrumento militar, incluyendo su desarrollo conceptual en forma de pensamiento militar: guerras napoleónicas; 1805-1815; guerras contra el Imperio Otomano, 1806-1812, 1828-1829, y 1877-1878; guerra de Crimea, 1853-185620, y guerras del Cáucaso, 1817-1864, a las que se unieron también distintas expediciones que culminaron con la anexión de los kanatos de Asia central.
En este contexto de expansión del imperio ruso en Asia, destacamos muy especialmente las anexiones llevadas a cabo a costa de la China Quinq, ratificadas mediante los tratados desiguales de Aigun (1858) y Pekín (1860), y que otorgaron a Rusia las áreas situadas al sur del río Amur de su actual territorio (Primorsk), junto con algunos territorios en el Altai, configurando la actual frontera ruso-china; unos tratados que, como veremos, son una fuente potencial de un posible conflicto de carácter irrendentista entre China y Rusia en el Asia nororiental (Figura 3).
Figura 4. Tratados de Aigun (1858) y Pekín (1860) Elaboración propia a partir de Harvard.edu. https://russiaglobal.omeka.fas.harvard.edu/items/show/23
El siglo XX comenzaría con otros dos conflictos: la guerra ruso japonesa, 1904-1905 y la primera guerra mundial, 1914-1918, que tendrían su corolario en el proceso revolucionario que, tras la guerra civil rusa, 1917-1922, sustituiría el Imperio Ruso por la Unión de Repúblicas Socialistas Soviéticas (URSS).
Los inicios del periodo soviético tampoco estuvieron exentos de conflictos, que impulsarían el desarrollo de un instrumento basado en un pensamiento militar original, influido tanto por la tradición militar rusa como por el pensamiento marxista de su régimen político; la guerra ruso-polaca, 1919-1921, coincidente en fechas con el proceso revolucionario, sería el catalizador de un cambio en la forma de concebir el empleo y las características del instrumento militar soviético (Logroño, 2022) que, aunque interrumpido de forma abrupta por las grandes purgas de 1936-1938, vería culminar con éxito su desarrollo en la segunda guerra mundial, 1941-1945.
La URSS emerge de este último conflicto global como un gigante geopolítico, con un pensamiento estratégico y operativo altamente desarrollado que impulsa su poder militar, con características propias que lo hacen diferente al de los actores de la escena internacional. Pero, tras permanecer durante casi medio siglo como una de las dos superpotencias globales, contendiendo por la supremacía mundial con los Estados Unidos, la URSS iniciará, en los años ochenta del siglo veinte, el proceso de crisis económica, política, social y militar que culminará con su disolución formal, el 25 de diciembre de 1991 (figura 4), tras el arriado de la bandera roja en el Kremlin y la renuncia televisada de Mijaíl Gorbachov a la presidencia de la URSS (Remnick, 1994).
Figura 5. La URSS y sus estados sucesores Fuente: Encyclopaedia Britannica. https://www.britannica.com/event/the-collapse-of-the-Soviet-Union/The-end-of-Soviet-communism
Rusia en las relaciones internacionales y la geopolítica
Al analizar a Rusia como Estado, destaca su singularidad, fruto de un devenir histórico, que se refleja en sus relaciones internacionales, su geopolítica y su estrategia, tal como analizamos anteriormente al abordar la génesis histórica de Rusia.
Heredera geopolítica y estratégica tanto del imperio de los Zares como de la Unión Soviética, Rusia es, en la actualidad, el mayor estado del orbe. Tras las pérdidas territoriales sufridas tras la caída de la URSS, la Federación Rusa tiene una base territorial de algo más de diecisiete millones de kilómetros cuadrados y fronteras con catorce países. Su población ronda los ciento cuarenta y tres millones de habitantes, un dato que, haciéndola importante, muestra un declive porcentual relativo, pues ha pasado de integrar más de una décima parte de la población mundial, a principios del siglo XX, a constituir, actualmente, en torno a un dos por ciento de ésta21.
En el segundo lustro de los años noventa del pasado siglo, y a lo largo del primer decenio del siglo XXI, occidente vivió de espaldas a una Rusia, a la que, en el mejor de los casos, trató con una mezcla de desdén, condescendencia e ignorancia, con declaraciones como las realizadas por el presidente norteamericano Barack Obama, en septiembre de 2014, en plena crisis de Crimea, en las que afirmaba que Rusia «era una potencia regional» (El Mundo, 2014) y considerando que Rusia, dado su escaso producto interior bruto y, en consecuencia, su insignificante presupuesto de defensa, no representaba una amenaza creíble (Campbell, 2018)22. Sin embargo, Rusia siempre ha mantenido su ambición de ser considerada una gran potencia, a la par que Estados Unidos y China (Baev, 2022), demostrando esta ambición al mundo con su invasión de Ucrania.
Rusia se ve a sí misma como es un estado vulnerable, rodeado de enemigos (Murphy, 2016), al que le han sido arrebatados territorios que, como Ucrania, formaban parte de su acervo histórico. En palabras del presidente Putin (Russia Today, 2012), «Rusia no debe tentar a nadie con su debilidad, y bajo ningún concepto debe descuidar su capacidad de disuasión estratégica23», considerando que sólo su poder militar ha preservado el país.
Hecha esta contextualización, iniciamos en análisis de Rusia como actor geopolítico y en las relaciones internacionales, a la luz de pensadores occidentales, tanto clásicos, como Mahan (2011), Mackinder (1942), Spykman (1944, 2017) o Kennan (1947), como contemporáneos, en especial Huntington (1996) y Brzezinski (1998) y la perspectiva de autores rusos como Dugin (1997), Tsygankov (2003, 2024) y Primakov, autor este último que analizaremos a través de diferentes fuentes secundarias.
La visión occidental de Rusia en las Relaciones Internacionales y la Geopolítica
Halford Mackinder describió, en 1904, el concepto del «pivote geográfico de la historia» (Scott y Alcenat, 2008), en referencia al área que coincide con Asia Central, que ampliaría en 1919 (Mackinder, 1962), alumbrando el concepto «tierra corazón (heartland)» (Bassin y Aksenov, 2006). Esta región protegida permitió el desarrollo del imperio ruso y fue aprovechada por la Unión Soviética desde una perspectiva de poder. Para Mackinder, controlar la tierra central es clave para dominar la «Isla-Mundo (World-Island)» (Europa, Asia y África) y, por ende, para ejercer influencia global (Baqués, 2023), y su control constituyó la base fundacional de Rusia como imperio, desde las campañas de Ermak, que iniciaron la conquista de Siberia, en el siglo XVI.
Figura 6. «Pivote geográfico» ampliado en 1919 de Mackinder. Fuente: Encyclopaedia Britannica. https://www.britannica.com/place/pivot-area
Tras la anexión rusa de Crimea, en 2014, los argumentos de Mackinder se han utilizado para justificar la existencia de una «nueva Guerra Fría». Parafraseando a Baqués (2023), la «tierra corazón» y, por ende, Rusia, es una fortaleza geoestratégica natural24, y esto permite que Rusia pueda irradiar su poder hacia el resto de la Isla-Mundo, es decir, hacia el resto de Europa e incluso hacia China (Baqués, 2018). Dicho de otro modo, la visión geopolítica de Mackinder sigue influyendo en la forma en la que muchos analistas tratan de comprender la política exterior rusa y su posición estratégica en Eurasia.
A estos argumentos se uniría un concepto mackinderiano menos conocido: el de Lenaland, las tierras del valle del Lena, que constituyen (Mackinder, 1942): un área de frontera, poco habitada y explotada, dada su climatología, que separan el corazón de Rusia de su Siberia oriental, más poblada y rica, y con gran potencial, en un nuevo entorno de competición de cambio climático, en el que las poblaciones del sur, más árido en el futuro, podrían emigrar a un norte de clima potencial más suave.
Alfred Thayer Mahan es conocido por sus contribuciones a la teoría naval y geopolítica a finales siglo XIX (Baqués, 2023). Su obra "The Influence of Sea Power upon History" (La influencia del poder naval en la historia), publicada en 1890, aborda la importancia del poder marítimo en la geopolítica (Siebert, 2016). Para Mahan «el mar siempre ha sido, sigue siendo y será en el futuro, el camino más fácil y barato» (Baqués, 2018b).
En el caso de Rusia, una visión geopolítica desde la perspectiva de Mahan destacaría la importancia de la geografía y la geoestrategia del país, para la que invierte, en cierto modo, el paradigma de Mackinder: Rusia, con su extenso territorio que se extiende por el Este de Europa y el norte de Asia, tiene un amplio litoral, en su mayor parte no apto para la navegación y, por tanto, un difícil acceso al mar libre, por lo que, desde la perspectiva del poder naval, la seguridad y la prosperidad de Rusia dependen en gran medida de su capacidad para controlar y proteger sus fronteras marítimas y su acceso a mares cálidos que le permitan su proyección estratégica, una tendencia que, mantiene desde la época de Pedro el Grande, a comienzos del siglo XVIII.
Mahan abogaba por el control de rutas marítimas clave y la construcción de una poderosa flota para garantizar la seguridad y la influencia global (González Martín y Aznar, 2013) y, aunque Rusia no es una potencia marítima en el sentido tradicional, su posición en el Mar Negro, el Báltico y el Ártico le otorga un interés estratégico en el control de ciertos puntos clave (choke points) para acceder a dichos mares, en particular, en los accesos al Báltico (estrechos daneses), al mar Negro (Bósforo y Dardanelos) y al Ártico/Mar Blanco (área del estrecho de Dinamarca/Jan Mayen/Cabo Norte) para controlar sus rutas marítimas, lo que requiere la expansión de su presencia naval. La perspectiva del poder marítimo no se contrapone, sino que complementa a la de Mackinder: Rusia podría centrarse en la importancia de asegurar sus fronteras marítimas y la necesidad de mantener una presencia estratégica en las citadas áreas clave para proteger sus intereses y proyectar su poder.
Nicholas Spykman desarrolló sus ideas en la misma línea que Mahan, pero con un enfoque más amplio y continental que complementase la visión mackinderiana, en lo que algunos autores denominan una teoría híbrida de la geopolítica, entre el poder terrestre de Mackinder y el poder marítimo de Mahan (Baqués, 2023: 331-332), abordando la geopolítica desde una perspectiva tanto terrestre como marítima (Rubio, 2016). Sus obras "America's Strategy in World Politics: The United States and the Balance of Power" (La estrategia de América en la política mundial: Estados Unidos y el equilibrio de poder), publicada en 1942, y The geography of the peace (La geografía de la paz), de 1944 tuvieron gran influencia en los postulados de la política exterior estadounidense tanto durante la Segunda Guerra Mundial como posteriormente (Zajee, 2016).
Para Spykman, Rusia ocupa una posición central en Eurasia, que la sitúa como un actor clave en su concepto de heartland (tierra corazón o núcleo) de Eurasia (Baqués, 2023: 344), un área que consideraba crítica para la dominación global. Aunque Spykman se enfocó más en la contención de la expansión de la Unión Soviética, sus ideas siguen siendo relevantes para comprender la posición de Rusia en la geopolítica actual.
Según Spykman, el control del rimland (periferia) euroasiático, con las regiones costeras de Eurasia, y una presencia rusa significativa, especialmente en Europa oriental y norte de Asia, era esencial para evitar la dominación del heartland, por lo que argumentaba que, para mantener el equilibrio de poder global, Estados Unidos debería buscar aliados y mantener su presencia en este rimland para contrarrestar cualquier intento de unificación del mencionado heartland, dando lugar al nacimiento de la estrategia de la contención, que analizaremos más adelante con George Kennan.
La posición rusa en el rimland le otorga una influencia significativa en la geopolítica regional y, para maximizar dicha influencia, Rusia debe conseguir el control de Ucrania, el acceso al Mar Negro y la influencia en Europa del Este, además de proyectar su poder en el Ártico y el Báltico. Por tanto, el contexto de competición geopolítica se centraría sobre estas áreas del rimland para que Rusia pueda proyectar su poder desde el heartland. Rusia es, por tanto, un actor central en el rimland euroasiático, y esta visión ayuda a comprender su papel en la competición. En un contexto de cambio climático, podríamos (y deberíamos) unir a dicho contexto las tierras del Lenaland de Mackinder, que servirían de nexo con Siberia oriental y Primorsk (territorio ruso al sur del río Amur).
Figura 7. «Heartland», «Rimland» y la contención. Fuente: https://teoriaonline.com/teoria-rimland/
En la línea de lo establecido por Spykman, George Kennan formuló, en el documento denominado «telegrama largo», publicado de forma resumida y bajo seudónimo en Foreign Affairs en julio de 1947 (Kennan, 1947), las bases de lo que vendría en llamarse la estrategia de contención25, mediante la que los Estados Unidos deberían evitar que la Unión Soviética controlase el rimland de Spykman. Kennan proponía (Rubio, 2016) que los Estados Unidos deberían implementar «políticas inteligentes de largo alcance» para contener las tendencias expansivas de Rusia, siempre «a largo plazo, de manera paciente y vigilante» (Kennan,1947), para conseguir lo que se vino en llamar la estrategia de contención (containment) que, más allá del anticomunismo de la doctrina Truman, afrontaba una expansión soviética basada en la tradición geopolítica rusa, donde la URSS ya controlaba buena parte del rimland para proyectar su poder, en particular Ucrania, Europa Oriental y el mar Negro y, por tanto, sería necesario evitar que llegase a controlar los accesos a dicho mar Negro, al Báltico y al Ártico y a disputar su control de las áreas mencionadas del rimland.
Tras el desmoronamiento del poder soviético en la década de los años 90 del siglo XX, Rusia, principal estado epígono de dicha potencia, y su heredero geopolítico, fue objeto de los trabajos de los principales tratadistas del ámbito de la geopolítica. Samuel Huntington, en El choque de civilizaciones (Huntington, 1996) la considera una potencia importante que asume el liderazgo de la civilización ortodoxa, destacando su dualidad entre país europeo y asiático, con una identidad propia y única, mientras que la Unión Soviética era una superpotencia con intereses globales.
Huntington, (1996: 163-168) aborda la relación entre Rusia y su «extranjero próximo» y, en particular, su relación con Ucrania, a la que considera un «país desgarrado (cleft country)», y plantea tres posibles escenarios para esta relación: en primer lugar, el establecimiento de un régimen pro ruso, que garantizaría la estabilidad regional; en segundo lugar. la escisión de Ucrania en una parte occidental, independiente, y una oriental que se incorporaría a Rusia y una tercera opción, que califica como menos probable, pero más peligrosa, en la que estallaría un conflicto regional armado entre Ucrania y Rusia, motivo por el que recomendaba que Ucrania no se desprendiese de su arsenal nuclear, heredado de la Unión Soviética, como herramienta de disuasión ante una posible agresión rusa que, como sabemos, se ha terminado materializando.
Zbigniew Brzezinski, antiguo consejero de seguridad nacional de los Estados Unidos durante la presidencia de Jimmy Carter (1977-1981) consideró, en «El gran tablero mundial» (Brzezinski, 1998: 105) que Rusia, tras el colapso de la Unión Soviética, debía ser considerada como una potencia euroasiática clave y que las relaciones entre Rusia y Occidente debían basarse en la cooperación en lugar de la confrontación. En su visión, Rusia podía tomar, desde la geopolítica, una de las siguientes opciones estratégicas: en primer lugar, aliarse con Estados Unidos, como forma de superar la mutua desconfianza surgida de la Guerra Fría, lo que, visto en retrospectiva, no logró; en segundo lugar, aumentar su influencia en las naciones de la antigua esfera de poder soviética, su «extranjero próximo», algo que, como sabemos, consiguió con resultados dispares y, en tercer lugar, una alianza euroasiática contra Estados Unidos y occidente, una opción que requeriría su acercamiento hacia China, pese a su rivalidad potencial, que se estaría materializando en el contexto de la guerra de Ucrania, con un apoyo, al menos, tácito, de Beijing, sin el que Rusia no podría haber iniciado y sostenido este conflicto.
Para evitar que Rusia adoptase esta última línea de acción, Brzezinski desaconsejaba la expansión de la OTAN hacia el este, que podría ser percibida como una amenaza, evitando que Rusia se sintiera cercada y estratégicamente vulnerable, abogando por una política que reconociera sus intereses legítimos, al mismo tiempo que promoviera los valores democráticos y el respeto por los derechos humanos en el gigante euroasiático.
Para finalizar nuestra aproximación geopolítica a Rusia desde la perspectiva occidental, abordaremos el pensamiento de un autor cuya obra pertenece más al ámbito de las relaciones internacionales que al de la geopolítica, pero que consideramos importante dada su aportación a nuestro análisis sobre la Rusia actual. Nos referimos a John Joseph Mearsheimer, uno de los principales pensadores de la escuela del realismo ofensivo en las relaciones internacionales, cuyos postulados coinciden, en buena parte, con los que acabamos de analizar en la visión de Brzezinski.
Para este autor norteamericano, los líderes occidentales cometieron una torpeza al tratar de convertir a Ucrania en un bastión occidental en la frontera con Rusia:
«(…) los Estados Unidos y sus aliados europeos comparten la mayor parte de la responsabilidad de la crisis. La raíz principal del problema es la ampliación de la OTAN, el elemento central de una estrategia más amplia para sacar a Ucrania de la órbita de Rusia e integrarla en Occidente. Al mismo tiempo, la expansión de la UE hacia el este y el respaldo de Occidente al movimiento a favor de la democracia en Ucrania son también elementos críticos». (Mearsheimer, 2014: 3)26
Adicionalmente, estos líderes afirmaron que Rusia es una potencia regional y no global El Mundo, 2014), lo que empujó a Rusia, en una aproximación de realismo ofensivo, a maximizar su poder a costa de sus vecinos. Mearsheimer afirma (2014: 9) que «la mayoría de los líderes occidentales siguen negando que el comportamiento de Putin pueda estar motivado por preocupaciones legítimas de seguridad, y no es sorprendente que (Putin) haya tratado de modificar esta visión redoblando sus esfuerzos»27.
Rusia, asimismo, ha desarrollado una entente de facto, con China, que en cierto modo, y por razones que expondremos después, cuando analicemos el pensamiento geopolítico ruso, es un contra natura (puesto que este país es un rival geopolítico para Rusia ), implementada el marco de la Organización de Cooperación de Shangai, en el que el gigante asiático actúa como balancer en el entorno internacional de competición de la crisis ucraniana, para contrarrestar las posibles injerencias occidentales (desde el punto de vista ruso) en la crisis28. A su vez, los Estados Unidos actuarían como offshore balancer, para Rusia, respecto a China (Gonzálvez, 2021: 162-162), lo que evitaría que ésta adquiriese una posición de ventaja sobre Rusia en Oriente.
La solución que propone Mearsheimer es terminar la competición en las fronteras de Rusia, abandonando los planes para occidentalizar Georgia y Ucrania y transformando dichos estados en estados tampón (buffer states), consolidando así su estatus de estados partidos (cleft countries) en lo que sería una aproximación puramente huntingtoniana.
La visión rusa de Rusia en las Relaciones Internacionales y la Geopolítica
El pensamiento estratégico ruso cuenta con su propia tradición multisecular y con sus propias escuelas que realizan su aproximación, desde un punto de vista nacional, a la geopolítica. Rusia no quiere ser como Occidente ni confía en él, y a su singularidad histórica, añade una singularidad geopolítica que le da un carácter singular en las relaciones internacionales. En consecuencia, la mayoría de los pensadores rusos, no buscan, en general, unirse a de Occidente, sino liberarse de él. Ésta es la idea básica del concepto de «democracia soberana» promovida por el Kremlin (Tsygankov, 2003) reflejada en la popularidad del presidente Putin, constatada en sus sucesivas reelecciones (Krastev y Wilson, 2010: 18)
Dentro del pensamiento ruso, destaca en particular el eurasianismo, concepto surgido en el entorno de los emigrados tras la guerra civil de principios de los años veinte del pasado siglo, con autores como Nikolai Trubetzkoy y Pyotr Savitsky (Malishev y Sepúlveda, 1997:559-573), que propugnaban la existencia de una entidad cultural y geopolítica llamada Eurasia, de límites imprecisos, que incluiría la masa continental de Europa y Asia, argumentando que existe un vínculo común para los pueblos que la habitan, y cuyos intereses son diferentes de los de oriente y occidente. Eurasia, como ente diferenciado, debería construirse de una forma autónoma al mundo atlántico, haciendo hincapié en los valores tradicionales de sus pueblos, desde el conservadurismo cultural y el rechazo la influencia corrosiva de los valores liberales occidentales. La idea de Eurasia (De Pedro, 2016: 2) refuerza la posición hegemónica de Rusia, tanto desde el punto de vista geopolítico como cultural e ideológico, apareciendo como un tercer continente.
Figura 8. Eurasia. Fuente: Encyclopaedia Britannica. https://www.britannica.com/place/Eurasia
El concepto Eurasia y el pensamiento euroasiático que lo promueve resurgió con fuerza como neoeurasianismo en el contexto postsoviético (Burbank, 2022), como una corriente de pensamiento rusa que no quiere reconstruir el imperio zarista, sino Eurasia, en torno a su hegemon natural, Rusia (Florentín, 2014). En palabras de, Vladimir Putin, Rusia «debe ser líder y centro de atracción del continente eurasiático» (Martínez, 2012). Dicho de otro modo, Rusia, como heredera de Roma a través de los Paleólogo, y guardián de la fe ortodoxa, única y verdadera, es una potencia mesiánica llamada a articular en torno a sí un mundo libre de influencias occidentales.
El pensamiento neoeurasianista se caracteriza por su tradicionalismo, su ultranacionalismo y su sesgo fascistizante, y su figura más conocida es el pensador Alexandr Dugin (De Pedro, 2013:2), cuya influencia en los círculos de poder del Moscú post soviético se disparó tras la publicación, en 1997, de Los fundamentos de la geopolítica, el futuro geopolítico de Rusia (Dugin, 1997), donde comienza a desgranar las principales ideas de su pensamiento (Burbank, 2022), y que ha servido como legitimación ideológica de las aspiraciones rusas en los espacios postsoviéticos (aunque su aceptación real por la inteligentsia rusa sea cuestionable).
La aportación de Dugin, en el ámbito de las Relaciones Internacionales, guarda semejanzas el realismo ofensivo de Mearsheimer. En el ámbito de la geopolítica, Dugin, al igual que, mutatis mutandis, Mackinder y Brzezinsky, postula que el centro del mundo es Eurasia y quien controle el corazón de Eurasia (el «pivote» mackinderiano), controlará el mundo (Ingram, 2001). Rusia, en su visión es un imperio, en el sentido civilizatorio de Huntington, de base multicultural y multiétnica, que debe buscar la cooperación con otros imperios vecinos, tales como Alemania, Irán o Japón, para liberar Eurasia de las influencias y ambiciones norteamericana, en primer lugar, y china, en segundo.
Para Marcu (2007), Dugin es el principal defensor del expansionismo de la Rusia postsoviética. En su visión, Eurasia, en la que incluye Europa, Asia y el Oriente Medio, es el centro del mundo y, Rusia es el centro de Eurasia, lo que en un razonamiento pars pro toto haría de Rusia el centro del mundo. Según Dugin, (1997), la Federación Rusa no es Rusia, como tampoco lo era la Unión Soviética, pero el pueblo ruso es un pueblo único, mesiánico, con un espíritu de expansión de vocación aglutinadora e inclusiva de otros pueblos «menores», en torno al cual debe cristalizar un estado imperial puramente ruso, lo que constituiría, entonces sí, una verdadera Rusia, multiétnica y multireligiosa.
En el ámbito de las Relaciones Internacionales, Dugin, considera a China como un competidor y probable rival geopolítico y estratégico, especialmente en las tierras del Lenaland de Mackinder (Dugin, 1997), y en los territorios de Siberia oriental arrebatados al área de influencia china por el tratado de Nerchinsk (1689) y Primorsk, desgajado de China mediante los tratados desiguales de Aigun, (1858), y Pekín (1860), que ésta previsiblemente tratará de recuperar en un contexto de cambio climático (ver anexo A), expansión demográfica y competencia por los recursos, por lo que, en su visión de Eurasia, considera necesario acometer acciones que puedan debilitarla de cara a posibles entornos de competición. Para ello, propone la creación de alianzas con Alemania, Irán y Japón, que constituirían lo que denomina «tres proyectos especiales»: paneuropeo (Alemania), panárabe (Irán)29 y panasiático (Japón).
En palabras de Burbank (2022), para Dugin, el pueblo ruso es un pueblo imperial y Rusia, un imperio singular, en el que destaca el papel de la ortodoxia frente al cristianismo occidental, y que, tras la «traición de los años noventa», Rusia podrá revivir para constituirse en un imperio global. No es de sorprender que, en la concepción duginiana, una Ucrania independiente no sea sino un obstáculo en la constitución de su proyectada Eurasia. En sus palabras, transcritas por Burbank (2022) la soberanía ucraniana representa un «enorme peligro para toda Eurasia». Rusia se percibe vulnerable, y el control militar y político total de toda la costa norte del Mar Negro es, por tanto, un «imperativo absoluto» de la geopolítica rusa, donde Ucrania ha de convertirse en «un sector puramente administrativo del Estado centralizado ruso», puesto que, sin ella, Rusia dejaría de ser una potencia europea para convertirse en un actor meramente asiático, algo que resquebrajaría los cimientos del eurasianismo.
Otros pensadores rusos, como Ghenadi Ziuganov, líder, desde 1993, del partido comunista ruso, o Nikolai Nartov, comparten tanto la aproximación eurasianista de Dugin, con su visión mesiánica de Rusia como tercera Roma, y su realismo ofensivo, basado en un poderoso instrumento militar, sin el cual Rusia sería vulnerable, aunque discrepan en su análisis sobre China que, aunque rival, no se sitúa en el mismo plano que Occidente (Marcu, 2007). Esta visión también es compartida, grosso modo, por Andrei Tsygankov (2003, 2021, 2024). Otros autores, como Sergei Karaganov (2015, 2021, 2022, 2023), van más allá, y conciben un eurasianismo basado en el paraguas nuclear ruso (el arma de Dios), que abordaremos posteriormente, con toda la antigua área de influencia soviética bajo la égida rusa y en el que, en el caso particular de Karaganov, una China no rival, sino aliada.
La aportación a la geopolítica rusa de Yevegny Primakov, antiguo primer ministro, ministro de Exteriores de Rusia entre 1996 y 1999, durante la presidencia de Boris Yeltsin, e influyente pensador que podemos adscribir al euriasianismo, resulta asimismo clave. Como homme politique, Primakov se caracterizó por ser un opositor a la expansión de la OTAN, criticando la actuación de la Alianza en las guerras de Yugoslavia. La denominada Doctrina Primakov (Rumer, 2019: Milosevich-Juaristi, 2023) pretende devolver a Rusia el estatus de potencia perdido y, desde 1996, ha guiado la política exterior del Kremlin.
Para conseguir sus objetivos, Primakov sostenía que el mantenimiento de las «zonas de interés privilegiado», en el espacio postsoviético y el «triángulo estratégico» entre Rusia, China y la India, serían esenciales porque mermarían el poder de EEUU y posibilitarían un orden mundial multipolar. Por este motivo (Rumer, 2019: 5), la Doctrina Primakov tiene como principales objetivos la promoción del multilateralismo, tratando de mejorar las relaciones con potencias regionales del extranjero próximo como Turquía, China, India o Irán y la búsqueda activa de la recuperación de la influencia rusa en las antiguas repúblicas soviéticas, tanto europeas como asiáticas, desde el nivel bilateral hasta el regional, mediante el refuerzo de las estructuras y organismos regionales de cooperación.
Según Marcu (2007), Primakov es un realista ofensivo para el que Occidente intenta marginar a Rusia como posible superpotencia en el sistema internacional, y se infiltra en el espacio tradicional de influencia rusa, constituyendo su principal amenaza. Los Estados sucesores de la antigua Unión Soviética son vistos con hostilidad y es necesario reconducirlos, de grado o por la fuerza, hacia la esfera rusa.
Como reflexión final en este epígrafe, el pensamiento de Dugin, y Primakov, junto con otros autores como Ziuganov, Nartov, Tsygankov o Karaganov, constituyen una aportación esencial a la comprensión de la geopolítica de Rusia, vista desde Rusia. Destaca, en particular, la visión de Dugin, desde una óptica conservadora y nacionalista, de una Rusia que mira con recelo a Occidente, aboga por tomar medidas para proteger los intereses geopolíticos rusos, a través de la fuerza si es necesario, propugnando un enfoque eurasianista donde Rusia es un puente entre Europa y Asia, con identidad y destino únicos, para cuya promoción debe establecerse una alianza de estados euroasiáticos independientes, excluyendo a los Estados Unidos de dicha esfera euroasiática, en un mundo multipolar.
La estrategia de Rusia
Antes de comenzar este apartado, vamos a clariricar qué entendemos por estrategia, un concepto que debemos contextualizar antes de continuar nuestro análisis.
Se atribuye a Georges Clemenceau la cita «La guerre est une chose trop sérieuse pour être confiée à des militaires» («la guerra es un asunto demasiado serio para confiarlo a los militares»30). En este sentido, la estrategia trasciende al terreno puramente militar para constituirse en un arte que afecta a la esencia misma de los Estados. A los efectos de este trabajo, consideraremos que la estrategia es el arte de aplicar los diferentes instrumentos de poder del Estado a la consecución de los objetivos (estratégicos), que permiten a dicho Estado (o alianza/coalición) alcanzar la situación final deseada31. En esta línea, podemos diferenciar una estrategia general o política, con la que el decisor (político) dirige el empleo de estos instrumentos de poder32, y una estrategia militar que orienta el modo en el que el instrumento militar contribuye a alcanzar estos objetivos de estrategia general33.
En este capítulo, analizaremos ambas estrategias: general (o política) y militar, como un todo, prestando asimismo especial atención a la estrategia nuclear, que constituye un elemento clave en el poder militar ruso, que abordaremos tanto desde la perspectiva occidental como desde el propio pensamiento ruso.
La estrategia de Rusia bajo la perspectiva occidental
Occidente percibe a Rusia como una amenaza. La guerra de agresión contra su vecina Ucrania ha mediatizado, como hemos expuesto, los diferentes conceptos estratégicos y estrategias nacionales de seguridad, con un carácter más acusado cuanto más próxima siente un determinado actor la acción de Rusia como amenaza a su seguridad.
Así, el Concepto Estratégico OTAN 2022, citado, identifica a Rusia como «la mayor amenaza a la seguridad aliada y a la paz y la estabilidad del área euroatlántica», mientras que la Alianza no se percibe a sí misma como una amenaza contra su contraparte rusa. Este concepto estratégico hace especial énfasis en la postura asertiva de Rusia como actor estratégico, basada en su retórica y voluntad de utilizar su instrumento militar para la consecución de sus fines políticos, incidiendo en que utiliza este instrumento, en conjunción con el resto de sus instrumentos de poder, mediante la coerción, la subversión y la agresión, es decir, en todo el espectro.
Según dicho concepto estratégico, Rusia busca establecer esferas de influencia y control directo, y utiliza capacidades híbridas, tanto convencionales, como cibernéticas para lograrlo. Asimismo, este país está modernizando sus capacidades nucleares, que puede utilizar también de forma convencional, y está desarrollando capacidades que le permiten desestabilizar estados del entorno próximo a la Alianza, así como actuar en las áreas del Mediterráneo, el Mar Negro, el Báltico y el Atlántico Norte (NATO, 2022: 4).
Para la Unión Europea, Rusia destaca como un Estado agresor, particularmente en su guerra contra Ucrania, que viola la legalidad internacional, que amenaza la paz y la estabilidad global, tratando de crear esferas de influencia en sus entornos próximos, como Georgia y Ucrania o, de manera oportunista, en Estados inestables como Libia, Siria o Mali. Despliega su capacidad militar en Estados post soviéticos como Moldavia (en la república, no reconocida internacionalmente, de Transistria), o Bielorrusia, y realiza campañas de guerra híbrida, utilizando la desinformación, la manipulación y la interferencia, así como los ciberataques, para comprometer la estabilidad y la democracia en los Estados agredidos. Asimismo, la expansión de su arsenal nuclear, junto con la erosión de los mecanismos de control de armas y no proliferación hacen de Rusia una amenaza creciente para la seguridad europea34.
Para los Estados Unidos, en su estrategia nacional de seguridad, emitida en octubre de 2022 por la anterior administración del presidente Biden35, Rusia también constituye una amenaza. Aunque quede por ver la postura de la actual administración Trump, que a priori incidiría más en la competición con China, dejando a Rusia (y Europa) en segundo plano, el documento analizado, actualmente vigente, dedica un apartado completo al análisis de Rusia como amenaza y afirma que este país «ha escogido perseguir una política exterior imperialista con el objeto de subvertir elementos clave del orden internacional»36, haciendo posteriormente referencia a sus acciones en Ucrania, en Siria, a sus intentos de desestabilizar a Estados vecinos mediante acciones en el ciberespacio o de inteligencia, y al incremento de sus capacidades nucleares.
Para el Reino Unido, en su actualización de la revisión integrada de su estrategia de seguridad y defensa, de marzo de 202337, la invasión ilegal de Ucrania por Rusia, su empleo de la energía y del suministro de alimentos como armas, y su irresponsable retórica nuclear, son un grave riesgo para la seguridad, particularmente, en cuanto a su poder militar, especialmente en los dominios terrestre y espacial del multidominio. Reino Unido ha estado tradicionalmente preocupado por mantener el equilibrio en el continente, y percibe con inquietud cualquier posible posición hegemónica, en este caso, la de Rusia.
La posición de España está fijada, oficialmente, por la Estrategia de Seguridad Nacional 2021 (ESN 21)38, citada, que destaca el interés ruso por conseguir el reconocimiento de su «singularidad», tratando de incrementar su área de influencia mediante una política expansionista reflejada en sus acciones en Siria y Libia (el documento es de diciembre de 2021 , es decir,, anterior a la invasión rusa de Ucrania), y en su acercamiento a potencias como Turquía o Irán.
Resumiendo, podemos afirmar que la percepción occidental sobre la estrategia rusa, tanto general como militar, la caracteriza como un actor agresivo, que conjuga sus diferentes instrumentos de poder: diplomático, de información, militar y económico, de forma sincronizada, coordinada e integrada para degradar y subvertir a sus adversarios, y ya en el ámbito exclusivo del empleo de su instrumento militar, es decir, el de la estrategia militar, actuando en todo el espectro de operaciones mediante acciones multidominio39 para conseguir una posición de ventaja que le permita contribuir de forma decisiva a materializar sus objetivos estratégicos, tanto generales como propiamente militares.
Figura 9. Dominios y operaciones multidominio (MDO). Fuente EMAD (2024) PDC 01 (b):58.
La estrategia de Rusia bajo la perspectiva rusa
Si en los párrafos anteriores, dedicados a la génesis de Rusia, su geopolítica, y sus relaciones internacionales, destacábamos que Rusia se percibe a sí misma como singular y vulnerable, encontraremos nuevos rasgos característicos de su aproximación, es decir, de los modos en los que emplea los instrumentos disponibles para alcanzar sus objetivos, al analizar su visión estratégica. Dentro de esta singularidad, analizaremos, en primer lugar, la estrategia general, o gran estrategia de la Federación Rusa, para, a continuación, aproximarnos a su estrategia militar, como elemento clave de un pensamiento, en forma de arte operacional creativo y coherente, con rasgos claramente distintivos de sus homólogos occidentales.
Esta estrategia nacional de seguridad de la Federación de Rusia (ESNR 21)40, muestra rasgos continuistas y distintivos con el pensamiento estratégico ruso, tales como la precitada doctrina Primakov, y enlaza con una tradición que, como veremos, se remonta a comienzos del siglo xx, y que vamos a analizar.
Para Covington (2016),
«(…) el liderazgo militar ruso es muy consciente de su cultura de pensamiento estratégico, y el ejército ruso en su conjunto tiene un entendimiento común de lo que se basa esta cultura estratégica. El papel del Estado Mayor como "cerebro del ejército", de la Academia de Estado Mayor y de otras academias es institucionalizar esta cultura estratégica (Covington, 2016:3)».
Siguiendo a este mismo autor (Covington, 2016), la cultura estratégica rusa se caracteriza por cuatro elementos interrelacionados entre sí: Singularidad estratégica: en línea con la singularidad que habíamos detectado en puntos anteriores: Rusia se percibe a sí misma como un actor singular en un mundo globalizado, con un carácter propio y un autoconcepto mesiánico que la hace única; Vulnerabilidad estratégica: como hemos expuesto, Rusia se percibe vulnerable, sin claros obstáculos naturales que coadyuven a su defensa, y amenazada por una pléyade de diversos actores, dotados de mayores medios y recursos, que aspiran a controlar la tierra corazón. Debido a esta singularidad estratégica que hace de Rusia un actor único, y a la vulnerabilidad estratégica en la que este actor se percibe como permanentemente amenazado y en inferioridad de condiciones en la competición, Rusia considera que la guerra con Rusia debe suponer necesariamente ir a la guerra con toda Rusia y, por último, como resultado del trauma nacional de la sorpresa alemana en 1941 (y, secundariamente, de la francesa de 1812), Rusia otorga carácter decisivo al periodo inicial de la guerra.
Utilizaremos estos cuatro elementos en nuestro análisis de la Estrategia Nacional de Seguridad de la Federación Rusa de 2021, aprobada el 21 de julio de dicho año y que constituye, según Laborie (2021) «un manifiesto hacia la confrontación con occidente». Asimismo, ya en el plano estratégico militar, en el que profundizaremos posteriormente, incorporaremos al análisis algunos aspectos de su Doctrina Militar, de 2014 (Doctrina Rusia 2014), a la luz de los cuatro elementos descritos:
Singularidad estratégica. En palabras de Covington (2016), este elemento se caracteriza por considerar que la posición estratégica de Rusia es única, en línea con el análisis histórico, geopolítico y de relaciones internacionales que realizábamos en capítulos anteriores, como clarifica la ENSR 21, (ENSR 21: 5), cuando habla de «reforzar los lazos fraternales con bielorrusos y ucranianos» o «contrarrestar los intentos de falsificar la historia (…) proteger la verdad histórica» Por este motivo, su estrategia también debe ser única, basándose en capacidades especiales, pero también en un fuerte componente convencional y nuclear «Little Green Men, Big Green Tanks, and Bigger Green Missiles (pequeños hombrecillos verdes41, grandes tanques verdes y mayores misiles verdes42» (Covington, 2016:7), es decir, una combinación singular de capacidades nucleares, convencionales y no convencionales que le permite operar en todo el espectro del conflicto (Doctrina Rusia 2014:5).
Vulnerabilidad estratégica. Como ya hemos visto, Rusia se percibe vulnerable. La doctrina rusa (Doctrina Rusia 2014: 5) considera uno de sus riesgos la disrupción de sus capacidades de mando y control político y estratégico, incluyendo el de sus fuerzas nucleares y como solución, incide en un incremento de la movilidad de dicho mando y control estratégico, unido a una mayor flexibilidad estratégica y operacional (Covington, 2016: 13-25). Rusia se considera amenazada por un occidente al que reconoce una capacidad tecnológica y económica superior y debe evitar a toda costa la sorpresa estratégica (ESNR 21:4). En palabras de Gerasimov (2017) «(…) recordemos que no hay una definición de guerra en ningún documento oficial internacional».
Ir a la guerra con toda Rusia. Quizá este sea el aspecto capital de la estrategia rusa, como solución a los dos elementos anteriores, concibiendo el conflicto como una transición no lineal entre la zona gris y el conflicto abierto, con un uso irrestricto de los instrumentos de poder, en la idea, de la primacía de la política sobre la estrategia que encontraremos en Svechin. Dicho de otra forma, Rusia no concibe conflictos de carácter limitado, sino que desarrolla estrategias integradas incluso en las escalas más bajas de la competición (Covington, 2016: 34).
Carácter decisivo del periodo inicial de la guerra (Kofman et al, 2019) El pensamiento estratégico ruso está obsesionado por evitar una nueva gran guerra patria (Colom-Piella, 2020). Rusia se percibe estratégicamente vulnerable y, por este motivo, concibe un conflicto futuro caracterizado por su rapidez en el que Rusia debe establecer su postura militar ya desde tiempo de paz (Pardo de Santayana, 2018:11; Covington, 2016: 44). En este sentido, su doctrina militar incide (página 14) en la importancia de la «preparación y disponibilidad para la movilización» de todos sus instrumentos de poder, y de la sociedad rusa en su conjunto, es decir, en «ir a la guerra con toda Rusia» (lo que no excluye una activación gradual de sus capacidades, como hemos podido comprobar en el conflicto de Ucrania, donde no se ha decretado la movilización general, aunque se han adoptado otras medidas de guerra en distintos ámbitos. Veremos con posterioridad que este concepto informa su arte operacional, a través de desarrollos como batalla en profundidad, operaciones profundas, desinformatsia o control reflexivo.
En el estudio del pensamiento estratégico ruso, resulta capital la figura, ya mencionada, de Alexandr Svechin. Su obra, Estrategia (Svechin, 2004), publicada por primera vez en 1923 y revisada en 1927, supuso un hito en la evolución de dicho pensamiento, tanto desde la estrategia general como la estrategia militar, hasta el punto de que, en palabras de Andrei Kokoshin, antiguo viceministro de defensa ruso, en su prefacio a la edición de 2004 de dicha obra (Svechin, 2004:15), «hasta la aparición, en 1962, del libro Estrategia Militar, bajo la dirección del Mariscal Sokolovsvi (Sokolovski, 1981), no se publicó ninguna obra sobre esta materia en la Unión Soviética».
Svechin considera la estrategia general, o gran estrategia y la estrategia militar como parte de un todo único, la estrategia, que define, considerando ambos niveles, como:
«(…) el arte de combinar los preparativos para la guerra y agrupar operaciones que permitan alcanzar los objetivos fijados en dicha guerra para las Fuerzas Armadas. La estrategia decide tanto sobre los asuntos relativos al empleo de las Fuerzas Armadas como sobre todos los recursos de los que dispone una nación para conseguir sus objetivos en la guerra (Svechin, 2004: 89)».
La aportación de Svechin al pensamiento militar ruso es inmensa, y constituye la base conceptual sobre la que podemos identificar buena parte de su aproximación actual a esta materia. Entre los conceptos de desarrolla, podemos destacar que (Svechin, 2004), en línea con el análisis de Lenin sobre la obra de Clausewitz (Lenin, 1915: 235), la estrategia que, recordamos, no disocia en estrategia general y estrategia militar, es una extensión de la política y, «la guerra es un componente del conflicto político» (Svechin, 2004: 106).
En su visión, no existe una frontera clara entre la guerra y la paz (Svechin, 2004: 108), que son únicamente fases de un conflicto político de carácter único; por tanto, los objetivos militares deben contribuir, en concurso con el resto de los instrumentos de poder, a la consecución de los objetivos políticos. (Svechin, 2004: 95,105), para el que se deben movilizar todos sus recursos y capacidades de forma gradual, contando con un «poder económico» que requiere de complejo militar-industrial que permita lograr la «sorpresa tecnológica» (Svechin, 2004: 154). En suma: la economía es la base de la estrategia y, por otra parte, la estrategia y la tecnología se informan mutuamente.
Asimismo, Svechin también analiza, en este caso en el ámbito que para nosotros quedaría comprendido en la estrategia general, la importancia de contar con un «poder diplomático» que permita desarrollar una «diplomacia ofensiva» para lograr la sorpresa y una «diplomacia defensiva» que evite que sus adversarios puedan sorprender a Rusia. En el nivel político, considera que el egoísmo de los Estados es el motor de las relaciones internacionales (Svechin, 2004:165), en un entorno de competición compuesto por «grandes potencias y pequeños aliados», lo que hace de él, desde el punto de vista de la teoría de las relaciones internacionales, un realista (Svechin, 2004:168).
En el plano específico de la estrategia militar (que, insistimos, no diferencia formalmente de la estrategia general), Svechin concibe las operaciones militares como una sucesión de acciones de combate, que requieren la implementación de lo que define como arte operacional, que actúa como puente entre la estrategia y la táctica, formando con estos dos niveles un continuo coherente sin establecer fronteras claras. Es un pragmático que huye del dogmatismo e incentiva la adaptabilidad, considerando que la victoria puede obtenerse por destrucción, mediante acciones ofensivas, o por atrición, mediante acciones defensivas, siendo ambas opciones válidas si obtienen los resultados previstos. (Svechin, 2004:82).
Svechin establecerá en su obra una constante en el pensamiento estratégico ruso: «la estrategia debe realizar un esfuerzo integral para predecir el futuro» (Svechin, 2004: 100). Encontramos este mismo concepto en los trabajos de autores como Korotkov que, en 1980, (Thomas, 2019: 16) afirmaba que «el objetivo del pensamiento militar es descubrir la naturaleza del conflicto futuro» o, más recientemente, Gerasimov, que titulaba su famoso artículo de 2013 como «el valor de la ciencia militar reside en predecir el futuro» (Gerasimov, 2016), es decir, el pensamiento militar da forma al instrumento militar en sus tres componentes: físico, orientando los nuevos desarrollos tecnológicos y organizativos; intelectual, informando la doctrina y los procedimientos, y moral, impulsando la resiliencia y el espíritu de lucha.
En este sentido, Gerasimov (2016: 24) afirma que «las propias reglas de la guerra han cambiado, y el papel de los medios no militares en la consecución de los objetivos políticos y militares se ha incrementado», añadiendo, posteriormente, que el uso del instrumento militar de forma aislada ya no es concebible, y debe realizarse en conjunción con los instrumentos diplomático y económico43, junto con medidas de cualquier otra índole, que predominarán especialmente en las fases iniciales del conflicto (Gerasimov, 2016:28), en combinación con una intervención creciente de capacidades militares tales como complejos de reconocimiento y ataque o complejos de reconocimiento y fuego44 (Gerasimov, 2019: 5). Dicho de otro modo, Gerasimov, en sus escritos, tampoco realiza una disociación clara entre estrategia general y estrategia militar, abordando ambas de forma integrada en un todo único, recordándonos, de forma implícita, que ir a la guerra con Rusia supone ir a la guerra con toda Rusia.
Figura 10. Papel de los instrumentos no militares en el espectro del conflicto. Fuente: Gerasimov (2016)
Reforzando lo anterior, y ya en un documento oficial y normativo, su doctrina militar establece que la fuerza militar debe combinarse con «medidas políticas, económicas, informativas y otras medidas no militares», es decir, con todos los instrumentos de poder, en una aproximación similar a lo que en occidente denominamos «enfoque integral»45.
El arte operacional de Rusia
El arte operacional es una herramienta que permite sincronizar, priorizar, coordinar e integrar las capacidades, desde un enfoque integral, de todos los instrumentos de poder, y multidominio (terrestre, naval, marítimo, aéreo, espacial, ciberespacial y cognitivo), donde las acciones se ejecutan en el nivel táctico para conseguir efectos en los niveles operacional y estratégico. Podemos definirlo como «el uso del pensamiento crítico y creativo en el empleo de las capacidades militares y civiles, para lograr los objetivos estratégicos y operacionales mediante el diseño, la organización, la integración y la conducción de campañas y operaciones» (EMAD, 2024: 73)46.
Figura 11. Instrumentos de poder en el multidominio. Fuente: EMAD (2024) PDC 01 (b), 41.
Rusia, siguiendo a su predecesora, la Unión Soviética, ha desarrollado una cultura estratégica y operativa propia basada en un pensamiento militar altamente evolucionado que establece, a diferencia de sus homólogos occidentales, un continuo entre la guerra y la paz, pasando por una amplia zona gris, conjugando sus diferentes instrumentos de poder en los distintos niveles, y que la ha dotado de capacidades que le permiten aplicar su pensamiento crítico y creativo, en forma de un arte operacional cuyos elementos más característicos trataremos de identificar a continuación.
Uno de los elementos característicos de esta cultura estratégica y este arte operacional es que, también a diferencia de sus homólogos occidentales, y tal como hemos visto en autores como Gerasimov (2016), el pensamiento militar da forma a los medios militares, y los medios militares dan forma al pensamiento militar, en una suerte de paradigma helicoidal que, de forma cíclica e iterativa, contribuye a su desarrollo mutuo. Una vez más, Rusia va a la guerra con toda Rusia y, a continuación, analizaremos alguno de los conceptos que caracterizan este pensamiento militar operativo.
Figura 12. Medios, tecnología y pensamiento militar. Visión de uno de los ciclos. Elaboración propia.
Batalla en profundidad y operaciones profundas
El instrumento militar aplica sus capacidades mediante una serie de factores operacionales que son: fuerza, espacio y tiempo, con la aportación de un cuarto factor: la información (Logroño, 2022).
En este sentido, exponíamos que ya desde 1923, el recién creado Ejército Rojo de obreros y campesinos47 consideraba que la victoria podía obtenerse por destrucción, es decir, preferentemente mediante actividades ofensivas o por atrición, preferentemente mediante actividades defensivas, considerando preferente la ofensiva, pero sin descartar, si fuere necesario la defensiva (Svechin, 2004: 82), tal como podemos observar en conflictos como el de Ucrania (Baev, 2022; Çakıroğlu, 2024).
Los trabajos de Triandafillov, en 1929, establecieron, ya en los años veinte y treinta del siglo XX, el carácter decisivo que la estrategia rusa otorga al periodo inicial de la guerra, creando un concepto, el de batalla profunda (figura 6), en la fuerza se aplicaría en espacio y tiempo mediante acciones de guerra de maniobra48 a gran escala llevadas a cabo de forma simultánea en toda la profundidad del dispositivo adversario, llegando hasta los objetivos tácticos en su retaguardia operacional (Triandafillov, 1994).
Figura 13. La guerra de maniobra. Elaboración propia a partir de NATO (2019). AJP-3 Ed C, Ver 1.
Triandafillov concebía esta fuerza articulada en cuatro escalones: un primer escalón con capacidades aéreas tanto de superioridad como de ataque y de fuegos en profundidad, capaz de golpear en las capacidades de sostenimiento, en los medios de mando y control y de lograr la interdicción entre las fuerzas en contacto del adversario objeto del ataque, y las reservas destinadas a reforzarlas; un segundo escalón, de ataque y ruptura, compuesto por fuerzas combinadas de carros de combate e infantería, con apoyos de fuego y gran potencia de combate, que rompería el borde anterior del dispositivo adversario; un tercer escalón, de explotación, compuesto por fuerzas altamente móviles, de carros y aeromóviles, que alcanzarían la profundidad operacional adversaria, ya degradada por los fuegos en profundidad y las acciones aéreas; y un cuarto escalón, de reserva, para atender a posibles contingencias (Triandafillov, 1994).
Figura 14. La batalla profunda. Fuente: Isserson (2013): 64
La batalla profunda incide muy especialmente en el encadenamiento de diferentes acciones, ejecutadas de una forma simultánea (y no secuencial, como hasta entonces), de forma que la combinación de un número significativo de fuerzas llevando a cabo acciones diferentes coordinadas en tiempo y espacio, y ejecutada fase por fase, permita alcanzar los objetivos planeados (Triandafillov, 1994). El terreno, y los puntos decisivos basados en éste, perdían así valor en favor de otras condiciones decisivas basadas en la consecución de efectos sobre un adversario considerado como sistema.
Asimismo, y a diferencia de conceptos doctrinales anteriores, en los que lo más relevante en las operaciones era el terreno clave, el concepto batalla profunda trata, como hemos dicho, de analizar un sistema adversario compuesto a su vez por diferentes subsistemas, detectando sus capacidades críticas y vulnerabilidades críticas, y actuando sobre centro de gravedad, bien a través de dichas capacidades críticas (aproximación directa) o bien a través de sus vulnerabilidades críticas (aproximación indirecta), logrando así la degradación del sistema adversario.
Desarrollando este concepto, Isserson, en 1932 (Isserson, 2013), desarrollaría las operaciones profundas, que concebía como «un vasto mar de fuego y combate» (Isserson, 2013:74), en el que, más allá de la batalla profunda de Triandafillov, se desarrollarían múltiples esfuerzos, combinando fuerza, espacio y tiempo sobre todo el dispositivo adversario, consiguiendo crear situaciones de ventaja al alcanzar una y otra vez su profundidad operacional en operaciones y batallas sucesivas que conformasen una campaña que permitiera afectar toda la profundidad estratégica de dicho adversario, anulando así su voluntad de vencer y consiguiendo, de este modo, la victoria.
El atacante articularía su fuerza en dos escalones operacionales: un escalón de ataque, que rompería el frente en una batalla profunda y un escalón de ruptura que progresaría rápidamente hacia la profundidad estratégica donde, o bien llevaría a cabo una operación sucesiva, o bien iniciaría la explotación operacional. El adversario, atacado en diferentes esfuerzos que llevarían distintas direcciones, en todo el frente y fondo de su dispositivo, con estas batallas profundas articuladas operacionalmente en operaciones profundas, quedaría colapsado, puesto que cada vez que tratase de contener alguna de las acciones propias, surgiría una acción nueva, distinta en espacio y tiempo, que progresaría por donde menos resistencia adversaria obtuviese, logrando en el enemigo el efecto de shock operacional (udar) deseado, sobre su voluntad de resistencia.
Figura 15. La operación profunda. Fuente: Isserson (2013), 67
Los trabajos de estos pensadores, Svechin, Triandafillov, Isserson, junto con los de otros como Varfolomeev y Tujachevski, quedarían plasmados en las Regulaciones Provisionales de Campaña de 1936 (PU-36)49, una publicación que sintetizaría los conceptos batalla en profundidad y operaciones profundas, que, pese a ser declarada contrarrevolucionaria, y ser proscrita en 1938, tras la purga que supuso la ejecución de buena parte de sus desarrolladores, sería la base de los conceptos operativos que conducirían al desarrollo de un poderoso instrumento militar con el que la Unión Soviética conseguiría la victoria en la Segunda Guerra Mundial y que, con las modificaciones que veremos a continuación, ha seguido empleando en conflictos que incluyen el actualmente en curso en Ucrania (Klug, 2024).
El desarrollo del pensamiento militar operativo ruso quedaría, en buena parte, interrumpido por el carácter decisivo otorgado al arma nuclear en los años cincuenta, sesenta y setenta del siglo veinte, en los que, manteniendo en vigor los conceptos anteriormente expresados, quedaban eclipsados por las capacidades de una nueva arma, cuyo control quedaba retenido en los escalones más altos, y que obligó a reducir el tamaño de las formaciones tácticas y operacionales para hacerlas más eficientes en el decisivo periodo inicial de la guerra, durante las reformas de Zhukov en los años cincuenta, un proceso que seguiría en los sesenta (Glantz, 1987).
Durante los años setenta, bajo la égida del entonces Jefe de Estado Mayor de las Fuerzas Armadas de la URSS, Nikolai Ogarkov, comenzaría a desarrollarse la revolución tecnológico-militar, conocida como doctrina Ogarkov (FitzGerald, 1987), donde los nuevos desarrollos tecnológicos permitían que las armas convencionales de precisión sustituyeran a las armas nucleares en su papel de disuasión, Asimismo, se añadieron estas nuevas capacidades de precisión a los conceptos batalla en profundidad y operaciones profundas, permitiendo actuaciones precisas y letales sobre la retaguardia adversaria, con una aproximación, por otra parte, muy similar al norteamericano coetáneo air-land battle.
Esta doctrina Ogarkov ha orientado el desarrollo de capacidades militares rusas hasta la actualidad, propiciando el desarrollo de vectores como medios de guerra electrónica, armas hipersónicas, y recursos de influencia, dando lugar a la base de los conceptos y capacidades de los que disponen actualmente las Fuerzas Armadas de la Federación Rusa, con los que están combatiendo en conflictos como el de Ucrania, conflictos para los que aplican todos sus instrumentos de poder, en todo el espectro del conflicto, complementados con aproximaciones como la gibridnaya voyna, desarrollado a partir de la guerra híbrida occidental, que desarrolla con mayor profundidad (Thomas, 2016, Fridman, 2017; Göransson, 2021), derivando en el concepto guerra de sexta generación. un concepto que ilustra la visión rusa de la evolución del arte de la guerra (figura 12).
Figura 16. Las seis generaciones del arte de la guerra. Elaboración propia a partir de Kofman (2021:6).
La aproximación conceptual de la doctrina de las operaciones profundas, revisada a la luz de la doctrina Ogarkov y el concepto gibridnaya voyna, en forma de guerra de sexta generación (figura 10) destaca por el carácter difuso entre paz, crisis y conflicto, e incide en el desarrollo de acciones no lineales, es decir, no contiguas en espacio y/o en tiempo50, en el dominio cognitivo para influir sobre determinadas audiencias (figura 13).
Figura 17. Gibridnaya voyna y guerra de sexta generación. Elaboración propia a partir de Thomas (2016) y Göransson (2021).
Maskirovka, desinformatsia y control reflexivo
Una de las características del instrumento de poder militar ruso es, su empleo del multidominio, y en su aproximación al dominio cognitivo destacamos el concepto maskirovka, desarrollado en los años treinta y aplicado durante la segunda guerra mundial (Glantz, 1989), y sus evoluciones posteriores: desinformatsia y control reflexivo.
La maskirovka (Maier, 2016; Campbell, 2018), corresponde, grosso modo, con lo que en occidente conocemos como decepción: un conjunto de medidas destinadas a confundir y engañar al adversario para hacerle actuar de forma contraria a sus intereses51, utilizando para ello todos los instrumentos de poder, acompañadas de otras medidas destinadas a proteger los elementos clave de la información propia y a preservar el secreto (seguridad en las operaciones, OPSEC), lo que, en ocasiones, como en el conflicto ucraniano, puede provocar efectos adversos sobre las fuerzas propias, al impedir que determinada información clave llegue a algunos escalones esenciales.
Este concepto evolucionó hacia el de desinformatsia, desinformación (Campbell, 2018), entendida como una serie de medidas activas que, a través de la creación de diferentes relatos, que contienen información falsa, incompleta o tendenciosa, tratan de inducir a error a los decisores adversarios, incrementando la escala de engaño de la maskirovka hasta los niveles nivel estratégico y estratégico-político.
El control reflexivo (Chotikul, 1986; Vasara, 2020; Martínez Pontijas, 2020) es, quizá, la técnica más destacada de las que se utilizan dentro de esta desinformatsia. Una técnica desarrollada por autores como Lefebvre, en los años setenta, (Lefebvre, 2001), para influir en los dominios ciberespacial y cognitivo del multidominio y que, basándose en algoritmos matemáticos, trata de inducir reflejos condicionados en sus audiencias objetivo mediante desinformación específica, para que adopten por sí mismas decisiones favorables a su adversario basadas en los sesgos de confirmación creados, desestabilizando así a los adversarios mediante acciones de influencia52 sobre la base de operaciones de gibridnaya voyna como las descritas anteriormente.
Este concepto permite afectar la profundidad operacional y estratégica del adversario, enlazando conceptualmente con los desarrollos de las operaciones profundas en las guerras de sexta generación (Esteban, 2023) que combinan acciones lineales y no lineales, llevadas a cabo con medios letales y no letales, en muchas ocasiones, sin contacto, para asegurar el efecto de shock (figura 14).
Figura 18. Guerra de sexta generación. Elaboración del autor a partir de Isserson (2013) y Kofman (2017)
Estas técnicas son un buen ejemplo de la singularidad estratégica rusa, que emplea todos sus instrumentos de poder en todo el espectro de competición y no sólo en el conflicto abierto. Ir a la guerra con Rusia supone combatir con toda Rusia.
Esta aproximación de gibridnaya voyna, en forma de guerra de sexta generación combinando acciones lineales y no lineales, llevadas a cabo con medios letales y no letales, pudo observarse al inicio de la invasión rusa de Ucrania, en un periodo inicial de la guerra en el que Rusia mantuvo la iniciativa, adoptando una actitud ofensiva hasta que, agotadas sus capacidades, alcanzó su punto culminante y se vio obligada a adoptar una actitud defensiva iniciando una fase de atrición. En la figura 15 podemos observar esta aproximación inicial ofensiva donde la destrucción de Svechin ha sido sustituida por influencia; la multiplicidad de esfuerzos, sin claro esfuerzo principal, para lograr el shock/udar sobre el adversario, y la jerarquización de objetivos estratégico-militares a los objetivos estratégicos (generales), para alcanzar la situación final deseada por Rusia.
Figura 19. Guerra de Ucrania. Aproximación inicial (ofensiva) rusa. Elaboración del autor a partir de López Campos (2022) y https://twitter.com/jominiw
El arma de Dios
El poder militar ruso destaca por la interacción sinérgica entre sus capacidades nucleares y convencionales. Tal como exponíamos anteriormente, algunas de las características de la cultura estratégica rusa son su singularidad y vulnerabilidad estratégicas. Rusia es consciente de la debilidad de sus fuerzas convencionales y la compensa con una capacidad nuclear altamente avanzada (Bruusgaard, 2021) que se constituye en la piedra angular de su disuasión, habida cuenta que, en su cultura estratégica, la guerra es total: Rusia va a la guerra con toda Rusia.
Rusia considera que el arma de Dios (Karaganov, 2023) es un elemento clave dentro de su instrumento militar, y manifiesta su voluntad de utilizarlo siempre ante la aparición de cualquier amenaza existencial, incluyendo la actuación sobre una capacidad crítica de sus medios convencionales (Presidencia de la Federación Rusa, 202453).
Para su empleo, Rusia ha desarrollado una serie de instrumentos conceptuales que conviene revisar, siquiera de forma sucinta, aunque su desarrollo requeriría un análisis específico que iría mucho más allá del marco espacial y conceptual de este trabajo.
En primer lugar, el liderazgo ruso es consciente de que el umbral de daño inaceptable de las sociedades occidentales es mucho más bajo que el de la sociedad rusa (Frías, 2016). Más aún, en el marco de la doctrina Ogarkov, al albur de ese carácter decisivo del periodo inicial de la guerra, el rápido avance ruso sobre terreno adversario impediría el uso del arma nuclear por parte de los enemigos de Rusia, toda vez que este terreno pertenecería a estados aliados que se pretendería proteger, entrando por tanto el empleo de estas armas dentro del concepto daño inaceptable mencionado. Como desarrollo del concepto anterior, Rusia podría escalar para desescalar un conflicto (Castro, 2020:7): realizar un primer uso del arma nuclear para mostrar voluntad de empleo y firmeza, sabedor de que su adversario es consciente de los diferentes umbrales de daño inaceptable para, posteriormente, desescalar el conflicto fuera de la senda nuclear, de acuerdo con la doctrina Ogarkov y así situarse en posición de ventaja en las negociaciones.
Rusia, establece, dentro de sus políticas de Estado para la disuasión nuclear54, la posibilidad de utilizar el arma de Dios en un número cada vez más creciente de situaciones, demostrando una cada vez mayor confianza en esta en ésta, tal como se muestra en la figura 16, que compara los supuestos establecidos en los documentos oficiales rusos de junio de 2020 y noviembre de 2024.
Figura 20. Supuestos de empleo del arma nuclear (Rusia). Elaboración propia según fuentes citadas.
En suma, el arma nuclear es un medio más del poder militar ruso (Campos, 2018a); un poder militar cada vez más dependiente de esta capacidad (Bruusgaard, 2021) que concibe su uso con normalidad dentro del contexto de competición, como su capacidad más crítica, cuyo desarrollo mantiene en constante evolución, y en el que confía de una forma cada vez más clara.
Conclusiones
En nuestro trabajo, hemos constatado cómo una Rusia actual que se construye a sí misma, con su autoconcepto de ser sucesora del Imperio Romano de Oriente, tercera Roma y guardián de la ortodoxia, se percibe singular y vulnerable y ha desarrollado un poderoso instrumento militar con el que ejercer su capacidad de imponer y disuadir.
En su desarrollo, hemos analizado a Rusia como actor en el entorno de competición, bajo el prisma de la geopolítica y de las relaciones internacionales, primero, en la visión de autores occidentales como Halford Mackinder, Alfred Mahan, Nicholas Spykman, George Kennan, Samuel Huntington, Zbigniew Brzezinski, y John Joseph Mearsheimer, de los que hemos concluido que Rusia, por su geografía un poder terrestre, se ve abocada, como núcleo de la isla-mundo mackinderiana a ser el corazón, el heartland, que proyecta su poder sobre su entorno próximo, el rimland de Spykman, sobre el que ha perdido el control directo de buena parte de los espacios que lo constituyen, sobre el que trata de recobrar su influencia, en especial en su extranjero próximo, en un entorno de competición que disputa con los Estados Unidos y China, y en el que destaca su instrumento de poder militar.
Sería, no obstante, un error analizar a Rusia exclusivamente desde Occidente. Si queremos comprender a Rusia, tenemos que analizarla desde Rusia, con un pensamiento propio sobre el que, afirmábamos, no busca, en general, unirse a Occidente, sino liberarse de él. En este sentido, estudiábamos la visión particular de Rusia en relación a la geopolítica, analizando el eurasianismo a través de su formulación actual, el neoeurasianismo, que remite a la posición hegemónica de Rusia, tanto desde el punto de vista geopolítico como cultural e ideológico, y pretende conceptualizar Eurasia como un tercer continente claramente diferenciado de Europa y Asia, y en relación al cuál destacábamos, entre otros, las figuras de Aleksandr Dugin y Yevgeny Primakov.
Del pensamiento geopolítico de Dugin, considerado ideólogo de cabecera de la intelligentsia rusa, destacábamos que considera que el centro del mundo es Eurasia y quien controle el corazón de Eurasia, es decir, Rusia, debe controlar el mundo. Por este motivo, Rusia, en su visión, es un gran imperio, en el sentido civilizatorio del Huntington, de base multicultural y multiétnica, que debe buscar la cooperación con otros imperios vecinos, tales como Alemania, Irán o Japón, para así liberar Eurasia de las influencias y ambiciones norteamericana, en primer lugar, y china, en segundo, y retomar, en una aproximación propia del neorrealismo ofensivo, el control de su extranjero próximo, en general, y de Ucrania, a la que niega su carta de naturaleza de estado soberano, en particular. En cuanto a Primakov, destacábamos su promoción del multilateralismo, tratando de mejorar las relaciones con potencias regionales del extranjero próximo como son Turquía, China, India o Irán y la búsqueda activa de la recuperación de la influencia rusa en las antiguas repúblicas soviéticas, combinando distintos instrumentos de poder.
Occidente considera que Rusia, como actor estratégico, es un país agresivo, que utiliza de forma coordinada sus diferentes instrumentos de poder: diplomático, de la información, económico y, muy especialmente, militar, para degradar a sus adversarios, mediante acciones en todo el espectro del multidominio, y se ha transformado en un actor estatal considerado como adversario atávico en las diferentes estrategias nacionales de seguridad y conceptos estratégicos occidentales, especialmente en aquellos emitidos con posterioridad a la invasión rusa de Ucrania, en la que ha demostrado la capacidad y la voluntad de utilizar su instrumento militar para imponer, manteniendo en todo momento su capacidad de disuadir.
Sin embargo, la perspectiva rusa sobre Rusia, en el ámbito de la estrategia, es diferente. La cultura estratégica rusa tiene una amplia tradición y ha establecido sus propias dinámicas, que hemos analizado, identificando como rasgos distintivos, su singularidad estratégica, basada en sus dinámicas geopolíticas, históricas y culturales; su autopercepción de vulnerabilidad estratégica; que ir a la guerra con Rusia supone combatir toda Rusia, en una visión de la competición que se caracteriza por su enfoque integral, y su empleo sinérgico de los diferentes instrumentos de poder, en todo el espectro del conflicto, concebido como un continuo, y el carácter decisivo del periodo inicial de la guerra, que trata de evitar una nueva gran guerra patria. En la concepción rusa, la economía es la base de la estrategia, una estrategia que, a su vez, establece una relación biunívoca con la tecnología en la que ambas se informan mutuamente, en una suerte de paradigma helicoidal, y cuya doctrina militar, citada, establece que la fuerza militar debe combinarse con «medidas políticas, económicas, informativas y otras medidas no militares», que se aplican sin solución de continuidad en todo el espectro de la competición, y sin establecer una diferencia clara entre estrategia general y estrategia militar que, siguiendo el legado de Svechin, y del pensamiento marxista, Rusia trata simplemente como estrategia.
Esta estrategia se implementa, a través de sus instrumentos de poder, mediante el arte operacional, en el ámbito de unas operaciones que ya no son sólo militares, sino que aplican las diferentes capacidades de los distintos instrumentos, en un enfoque integral, en todos los dominios del multidominio, y que se ejecutan mediante, particularmente en el ámbito militar, mediante acciones en el nivel táctico que dan lugar a efectos operacionales y estratégicos.
La aproximación del arte operacional ruso prima, en consonancia con el carácter decisivo del periodo inicial de la guerra, y consciente de la vulnerabilidad estratégica de Rusia, las acciones ofensivas sobre las defensivas, y ha desarrollado conceptos que permiten a su instrumento militar afectar de manera decisiva la retaguardia operacional del adversario, con su doctrina de la batalla profunda y las operaciones profundas, extendida al ámbito cognitivo, es decir, a la retaguardia más profundad del adversario: su corazón y su mente, en unas guerras de sexta generación, que incorporan el concepto gibridnaya voyna, y en las que Rusia emplea de forma sincronizada y coordinada todos sus instrumentos, considerando que una guerra con Rusia supone combatir con toda Rusia, pero empleando muy especialmente su poder militar, tecnológicamente avanzado, según la doctrina Ogarkov, y su poder de la inteligencia, al que incorpora las capacidades de maskirovka, que trata de confundir al adversario y preservar los elementos clave de la información propia; desinformatsia, mediante la cual incrementa la escala del engaño hasta los niveles estratégico y estratégico-político, y control reflexivo, con las que inyecta mensajes para conseguir que las audiencias de los países adversarios reaccionen de forma favorable a sus intereses.
También hemos podido apreciar cómo el poder militar ruso, tanto en sus dominios físicos como no físicos, y en particular en el dominio cognitivo, donde se influye sobre los decisores políticos y las poblaciones adversarias, se basa cada vez más en su capacidad nuclear, cada vez más sofisticada y avanzada, y menos en su capacidad convencional, tecnológicamente atrasada. Por este motivo, Rusia concibe el empleo del arma de Dios en múltiples escenarios que puedan suponerle una amenaza existencial, desarrollando conceptos que combinan la disuasión nuclear y la convencional, como el de escalar para desescalar, respecto a un occidente cuya disuasión se basa en la racionalidad y cuyo concepto de daño asumible resulta muy distinto, dada la diferente resiliencia de ambas sociedades.
Como corolario de nuestro trabajo, podemos afirmar que, con los párrafos anteriores, hemos identificado las principales influencias existentes en el pensamiento militar ruso, demostrando que es un desarrollo original que combina conceptos desarrollados por su propia idiosincrasia, tanto en su estrategia como en su arte operacional, habiendo identificado y analizado los principales de estos conceptos.
Asimismo, hemos podido establecer que el pensamiento militar ruso y los desarrollos tecnológicos que proporcionan los medios materiales de sus Fuerzas Armadas se informan mutuamente, en una suerte de paradigma helicoidal, en el que contribuyen a su evolución mutua de manera deliberadamente sinérgica.
Podemos, por tanto, tal como establecíamos en nuestra introducción, que: el pensamiento militar ruso es una herramienta basada en la geopolítica y la idiosincrasia rusa, que orienta y guía sus desarrollos conceptuales y materiales y ha permitido dotar a Rusia de una aproximación conceptual propia para el empleo de su instrumento militar en sus relaciones internacionales, una conclusión final que debe tener en cuenta en cualquier estudio que se realice sobre Rusia y su poder militar, tanto ahora como en el futuro.
Referencias bibliográficas
Libros y capítulos de libros
- Baqués, J. (2023). ¿Cómo funciona el mundo? Una perspectiva desde la Geopolítica. Ed. Tirant lo Blanch.
- Bassin, M., Aksenov, K. E. (2006). Mackinder and the Heartland Theory in Post-Soviet Geopolitical Discourse. Geopolitics, 11(1), 99–118. Disponible en https://doi.org/10.1080/14650040500524129 [Consultado: 20 de enero de 2025].
- Bihan, B., López, J (2023) Conduire la guerre. Editorial Perrin.
- Brzezinski, Z. (1998) El gran tablero Mundial, Ediciones Paidós Ibérica.
- Bushkovitch, P. (2016). Historia de Rusia. Ediciones Akal.
- Buzan, B., Wæver, O., y De Wilde, J. (1998). Security: A new framework for analysis. Lynne Rienner Publishers.
- Buzan, B. (1991). Introducción a los Estudios Estratégicos. Tecnología militar y Relaciones Internacionales. Ediciones Ejército.
- Calduch, R (2014). Métodos y técnicas de investigación internacional. 2ª Edición electrónica revisada y actualizada. Ed. Madrid. Universidad Complutense de Madrid. (PDF) Métodos y técnicas de investigación internacional Consultado: 12 de enero de 2025.
- Calduch, R. (2017) El espacio de seguridad de la Federación de Rusia: intereses estratégicos y económicos. En: Moita, L. y Pinto, L. Espaços Económicos e Espaços de Securanza. Universidad Autónoma de Lisboa. ISBN 978-989-8191-77-9. Disponible: www.ispsn.org [Consultado: 29 de enero de 2025].
- Campbell, K. (2018) Russian Information Operations in the soviet Strategic Framework. Tesis Doctoral. Universidad de Denver. Disponible: Russian Information Operations in the Soviet Strategic Framework [Consultado: 16 de febrero de 2025].
- Chotikul, D. (1986). The soviet theory of reflexive control in historical and psychocultural perspective. Naval Postgraduate School. Monterrey (California).
- Covington, S. (2016). The Culture of Strategic Thought Behind Russia's Modern Approaches to Warfare. Harvard Kennedy School, Belfer Center for Science and International Affairs. Disponible: Culture of Strategic Thought 3.pdf [Consultado: 10 de diciembre de 2024].
- Dugin, A (1997) Foundations of Geopolitics Disponible en https://agdugintranslate.gitbook.io/foundations-of-geopolitics [Consultado: 11 de enero de 2025].
- Figes, O. (2022). La historia de Rusia. Taurus.
- Glantz, D (2022) El arte operacional soviético desde 1936. El triunfo de la guerra de maniobra. (1878-1914) en Perspectivas históricas del arte operacional 231-282. Ediciones Salamina.
- Glantz, D. (1987). Deep Attack: The Soviet Conduct of Operational Maneuver. Soviet Army Studies Office, US Army Combined Arms Center.
- Glantz, D. (1989). Soviet Military Deception in the Second World War (F. Cass, Ed.).
- Glantz, D. (2001). The military strategy of the Soviet Union: A history. Psychology Press.
- Glantz, D. (2012) Soviet military operational art: In pursuit of deep battle. New York: Frank Cass and Company Limited. ISBN 0-7146-3362-3.
- Harrison, R. (2001). The Russian way of war: Operational art, 1904-1940. Kansas University Press.
- Hosking, G. (2014). Una muy breve historia de Rusia. Alianza Editorial.
- Huntington, S (1996). The Clash of Civilizations and the Remaking of World Order. The free press. Simon and Schuster. Londres.
- Isserson, G, (2013). The evolution of Operational Art. 2ª ed. Kansas: Combat Studies Institute Press. US Army Combined Arms Center. Fort Leavenworth ISBN978-0-9891372-3-2
- Kipp, J (2022) Los orígenes del arte operacional soviético (1917-1936) en Perspectivas históricas del arte operacional 195-230. Ediciones Salamina. Málaga.
- Kofman, M.,et al. (2021). Russian military strategy: core tenets and operational concepts (Vol. 104). Arlington, Virginia, USA: CNA. Disponible: Russian Military Strategy: Core Tenets and Operational Concepts [Consultado: 10 de enero de 2025].
- Krastev, I.y Wilson, A. (2010). Introducción: ¿Qué piensa Rusia? En ¿Qué piensa Rusia? (pp. 15-21). Fundación CIDOB. Disponible: https://www.cidob.org/sites/default/files/2025-01/30-%C2%BFQUE%20PIENSA%20RUSIA%EF%80%A5.pdf [Consultado: 10 de enero de 2025].
- Lambeth, B. (2021). How to Think about Soviet Military Doctrine. In Soviet Strategy (pp. 105-123). Routledge.
- Lefebvre, V. (2001). Algebra of conscience. Springer Science & Business Media.
- Lefebvre, V. (2010). Lectures on Reflexive Game Theory. Los Angeles Leaf & Oaks Publishers.
- Leites, N. (1951). The operational code of the Politburo. Rand Corporation. Disponible: https://www.rand.org/pubs/commercial_books/CB104-1.html [Consultado: 10 de diciembre de 2024].
- Leites, N. (1963). The Kremlin's horizon (Vol. 3506). Rand Corporation. Disponible: https://www.rand.org/content/dam/rand/pubs/research_memoranda/2008/RM3618.pdf [Consultado: 10 de diciembre de 2024].
- Leites, N. (2021). The soviet style of war. In Soviet Military Thinking (pp. 185-224). Routledge.
- Lenin, V. (1915) Obras completas. Tomo 26. Disponible: Lenin - Obras Completas [Consultado: 07 de enero de 2025].
- Liddell_Hart, B (1989). Estrategia, la aproximación indirecta. Publicaciones de Defensa.
- Logroño, M. (2022) Cabalgando entre revoluciones. En: Aznar, F. y Martín, G. Estrategia. Una forma de pensar. 1ª ed. Ed. Sílex. ISBN: 978-84-19077-13-4, 135-165.
- Mackinder, H. (1962). Democratic ideals and reality. Diane Publishing.
- Mahan, A. (2011). The influence of sea power upon history. Read Books Ltd.
- Mearsheimer, J. (2003) The Tragedy of Great Power Politics. Norton.
- Menning, B (2022) El legado imperial ruso del arte operacional (1878-1914) en Perspectivas históricas del arte operacional 171-194. Ediciones Salamina.
- Poulsen N. y Staun J. (2021) Russia’s Military Might. 1ª ed. Djøf Publishing. ISBN 978-87-7198-545-0-uk. Disponible: Russia_s_Military_Migth.pdf [Consultado: 11 de enero de 2025].
- Rumer, E. (2019). The Primakov (not Gerasimov) doctrine in action (Vol. 5, No. 06). Washington, DC: Carnegie Endowment for International Peace. Disponible: Rumer-Primakov-Doctrine.pdf [Consultado: 27 de diciembre de 2024].
- Sampieri, R., Collado, C.& Lucio, P. (2010). Metodología de la Investigación. 5ª ed. McGraw Hill.
- Scott, M., & Alcenat, W. (2008). Revisiting the Pivot: The influence of heartland theory in great power politics. Comparative Strategy, 22, 109-129. Disponible en https://citeseerx.ist.psu.edu/document?repid=rep1&type=pdf&doi=073c8cb47e799b319be64c4786e7300e147815d8 [Consultado: 26 de enero de 2025].
- Sokolovski, V (1981). Estrategia militar soviética. Ediciones Ejército.
- Spykman, N. (1944). The geography of the peace. Harcourt Brace.
- Spykman, N. (2017). America's strategy in world politics: the United States and the balance of power. Routledge.
- Svechin, A, 2004. Strategy. 4ª ed. Mineapolis (Minesota): East View Information Services. ISBN 1-879944-33-2.
- Titov, A. (2005). Lev Gumilev, ethnogenesis and eurasianism. University of London, University College London (United Kingdom).
- Thomas, T. (2011). Recasting the red star. Foreign Military Studies Office.
- Thomas, T. (2019). Russian Military Thought: Concepts and Elements (Vol. 8). MITRE. Disponible: Russian Military Thought: Concepts and Elements [Consultado: 20 de diciembre de 2024].
- Thomas, T. (2020). Advanced Weaponry and Russian Military Art of War. MITRE Center for Technology & National Security.
- Triandafillov, V. (19
- Triandafillov, V. (1994) The nature of the Operations of Modern Armies. 1ª ed. Routledge. ISBN 0- 07146-4118-9.
- Vasara, A. (2020). Theory of reflexive control: Origins, evolution and application in the framework of contemporary Russian military strategy. National Defence University. Disponible en https://www.doria.fi/handle/10024/176978 [Consultado: 10 de enero de 2025].
- Wendt, A. (1999). Social theory of international politics (Vol. 67). Cambridge University press.
- Wickham, C. (2016). Medieval Europe. Disponible en: Medieval Europe. Yale University Press
- Zajee, O. (2016) Nicholas John Spykman L'invention de la géopolitique américaine. Un itinéraire intellectuel aux origines paradoxales de la théorie réaliste des relations internationales. ISBN : 978-2-84050-962-2
- Ziegler, C. (2009). The history of Russia. Bloomsbury Publishing.
Artículos
- Baev, P (2022). Russia’s War in Ukraine: Misleading Doctrine and Misguided Strategy. Institut français des relations internationales. Russie Eurasie reports 24/10/2022. Disponible : Russia’s War in Ukraine: Misleading Doctrine, Misguided Strategy | Ifri [Consultado: 20 de enero de 2025].
- Baqués, J. (2018a), La relación estratégica entre Rusia y China: Una mirada geopolítica. (p. 722). Disponible : https://armada.defensa.gob.es/archivo/rgm/2018/05/rgmmayo2018cap11.pdf. [Consultado: 10 de enero de 2025].
- Baqués, J. (2018b). Las lecciones fundamentales de la obra de Mahan: del determinismo geográfico al espíritu comercial Revista del Instituto Español de Estudios Estratégicos (IEEE) Núm. 11 / 2018. Disponible: Vista de Las lecciones fundamentales de la obra de Mahan (ieee.es) [Consultado: 18 de diciembre de 2024].
- Bartles, C. (2016). Getting Gerasimov right. Military Review, 96(1), 30-38. Disponible : militaryreview_20160228_art009.pdf [Consultado: 20 de diciembre de 2024].
- Bassin, M., Aksenov, K. (2006). Mackinder and the Heartland Theory in Post-Soviet Geopolitical Discourse. Geopolitics, 11(1), 99–118. Disponible en https://doi.org/10.1080/14650040500524129 [Consultado: 19 de diciembre de 2024].
- Brudenell, M. (2008). Russia’s Role in the Kosovo Conflict of 1999. The RUSI Journal, 153(1), 30–34. Disponible : https://doi.org/10.1080/03071840801984615 [Consultado: 18 de enero de 2025].
- Bruusgaard, K. (2016). Russian Strategic Deterrence. Survival, 58(4), 7–26. Disponible: https://doi.org/10.1080/00396338.2016.1207945 [Consultado: 28 de enero de 2025].
- Bruusgaard, K. (2021). Russian nuclear strategy and conventional inferiority. Journal of Strategic Studies, 44(1), 3-35. Disponible en https://doi.org/10.1080/01402390.2020.1818070 [Consultado: 20 de enero de 2025].
- Çakıroğlu, A. (2024). Russian operational art for attrition in Ukraine. Türk Savaş Çalışmaları Dergisi, 5(1), 90-128. Disponible : https://dergipark.org.tr/en/pub/tws/issue/84290/1467513 [Consultado: 20 de diciembre de 2024].
- Campos, M. C. (2018a) “Fuerzas nucleares y la Doctrina Nuclear de la Federación de Rusia”. Global Strategy, Vol. 36, pp. 1–20. Disponible en: Fuerzas nucleares Rusia | Global Strategy [Consultado: 04 de diciembre de 2024].
- Campos, M. C. (2018b) “El Arte Operacional Ruso: de Tukhachevsky a la actual Doctrina Guerásimov”, IEEE, Vol. 35, pp. 1–16. Disponible : El Arte Operacional Ruso: de Tukhachevsky a la actual ‘Doctrina Gerasimov’ [Consultado: 04 de diciembre de 2024].
- Castro, J. (2020). La nueva carrera nuclear tras 75 años de era atómica. IEEE. Disponible : La nueva carrera nuclear tras 75 años de era atómica - Dialnet [Consultado: 29 de enero de 2025].
- Colom-Piella, G (2019). La doctrina Gerasimov y el pensamiento estratégico ruso contemporáneo. Revista Ejército, 933. Disponible : https://ejercito.defensa.gob.es/Galerias/Descarga_pdf/EjercitoTierra/revista_ejercito/primer_premio_2019.pdf. [Consultado: 10 de enero de 2025].
- Colom-Piella, G (2022) Retorno de la Historia. Revista Ejército, ISSN 1696-7178, ISSN-e 2530-2035, Nº. 974 (jun.), 2022, págs. 10-17 Disponible : Retorno de la historia - Dialnet [Consultado: 20 de enero de 2025].
- Colom-Piella, G (2023). Pensamiento militar ruso y suposiciones sobre la zona gris y la guerra en Ucrania. Revista de Pensamiento Estratégico y Seguridad CISDE, 8(2), 91-103. (www.cisdejournal.com). Disponible : Pensamiento militar ruso y suposiciones sobre la zona gris y la guerra en Ucrania | Colom-Piella | Revista de Pensamiento Estratégico y Seguridad CISDE [Consultado: 10 de enero de 2025].
- Colom-Piella, G. (2020). Haciendo posible lo impensable: opciones selectivas, disuasión a medida y fallos en la disuasión nuclear (1974-1994). Revista Española de Ciencia Política, 54, 121-148. Disponible: Doi: https://doi.org/10.21308/recp.54.05 [Consultado: 25 de enero de 2025].
- De Pedro, N. (2016) Eurasia emergente y evanescente: identidades y rivalidades geopolíticas en Asia Central. CIDOB Notes internacionals 154 publicado en julio de 2016. Disponible: https://www.cidob.org/sites/default/files/2024-07/NOTES%20154_DE%20PEDRO_CAST.pdf [Consultado: 14 de diciembre de 2024].
- Esteban, A (2023) la invasión rusa de Ucrania bajo el prisma de las teorías de control reflexivo. Revista UNISCI / UNISCI Journal, Nº 62 (May/Mayo 2023). Disponible : UNISCIDP62-4ARTURO.pdf [Consultado: 26 de febrero de 2024].
- FitzGerald, M. (1987). Marshal Ogarkov and the new revolution in Soviet military affairs. Defense Analysis, 3(1), 3-19. Disponible : https://apps.dtic.mil/sti/tr/pdf/ADA187009.pdf [Consultado: 23 de enero de 2025].
- Frank, V. (1947). The Territorial Terms of the Sino-Russian Treaty of Nerchinsk, 1689. Pacific Historical Review, 16(3), 265-270. Disponible: The Territorial Terms of the Sino-Russian Treaty of Nerchinsk, 1689 | Pacific Historical Review | University of California Press [Consultado: 14 de diciembre de 2024].
- Frías, C (2016). La disuasión convencional. Revista del Instituto Español de Estudios Estratégicos, 8, 103-125. Disponible: https://revista.ieee.es/article/download/221/369 [Consultado: 17 de diciembre de 2024].
- Frías, C (2018). ¿Son obsoletas las armas nucleares? Boletín IEEE Núm. 10 Pág. 817-830. Disponible: ¿Son obsoletas las armas nucleares? - Dialnet [Consultado: 19 de diciembre de 2024].
- Frías, C (2020). Perspectivas de la proliferación nuclear en Estados Unidos, Rusia y China. Cuadernos de estrategia, (205), 21-68, Disponible: https://dialnet.unirioja.es/descarga/articulo/7577874.pdf [Consultado: 18 de diciembre de 2024].
- Frías, C (2022). Ucrania y el ejército ruso Boletín IEEE Núm. 26 Pág. 868-881. Disponible Ucrania y el ejército ruso: primeras impresiones - Dialnet [Consultado: 27 de diciembre de 2024].
- Frías, C (2023). ¿Un campo de batalla «transparente»?. Ejército: de tierra español, (987), 46-53. Disponible : Ejército: revista del Ejército de Tierra español, 987, noviembre/diciembre 2023. [Consultado: 17 de diciembre de 2024].
- Frías, C (2024). Rusia, Ucrania y el campo de batalla «transparente». bie3: Boletín IEEE, (33), 806-818. Disponible: en https://dialnet.unirioja.es/servlet/articulo?codigo=9671839. [Consultado: 17 de diciembre de 2024].
- Fridman, O. (2017). Hybrid Warfare or Gibridnaya Voyna?: Similar, But Different. The RUSI Journal, 162(1), 42–49. Disponible: https://doi.org/10.1080/03071847.2016.1253370 [Consultado: 26 de febrero de 2024].
- Gerasimov, V. (2016) The Value of Science Is in the Foresight. Military Review, January-February 2016. Disponible: MilitaryReview_20160228_art008.pdf [Consultado: 17 de diciembre de 2024].
- Gerasimov, V. (2017) Contemporary Warfare and Current Issues for the Defense of the Country, Military Review, Vol.97, pp.22-27. Disponible : https://www.armyupress.army.mil/Journals/Military-Review/English-Edition-Archives/November-December-2017/Contemporary-Warfare-and-Current-Issues-for-the-Defense-of-the-Country/ [Consultado: 29 de febrero de 2025].
- Gerasimov, V. (2019). Russian General Staff Chief Valery Gerasimov’s 2018 Presentation to the General Staff Academy. Military Review, 1. Disponible: https://theological-geography.net/wp-content/uploads/2023/12/Gerasimov-2018.pdf [Consultado: 20 de diciembre de 2024].
- González Martín, A., Aznar, F. (2013). Mahan y la geopolítica. Geopolítica (s), 4(2), 335. Disponible: https://revistas.ucm.es/index.php/GEOP/article/download/46355/43575/74887 [Consultado: 18 de diciembre de 2024].
- Gonzálvez, J. (2021) Opciones estratégicas de Rusia desde la óptica del neorrealismo ofensivo, Revista de Estudios en Seguridad Internacional (RESI), Vol. 7, pp.145-166. Disponible : https://dialnet.unirioja.es/servlet/articulo?codigo=8306042 [Consultado: 02 de febrero de 2025].
- Göransson, M (2021). Understanding Russian thinking on gibridnaya voyna. Hybrid Warfare: Security and Asymmetric Conflict in International Relations. Weissmann, M et al (ed). 83–94... Disponible: http://dx.doi.org/10.5040/9781788317795.0012 . [Consultado: 12 de diciembre de 2024].
- Ingram, A. (2001). Alexander Dugin: geopolitics and neo-fascism in post-Soviet Russia, Political Geography, Volume 20, Issue 8,2001,Pages 1029-1051, ISSN 0962-6298 https://doi.org/10.1016/S0962-6298(01)00043-9. [Consultado: 23 de enero de 2025].
- Jones, C. (2003). Soviet military doctrine as strategic deception: An offensive military strategy for defense of the socialist fatherland. The Journal of Slavic Military Studies, 16(3), 24–65. Disponible: https://doi.org/10.1080/13518040308430567 [Consultado: 18 de enero de 2025].
- Karaganov, S (2022). We are at war with the West. The European security order is illegitimate. Russian International Affairs Council. 15 de abril de 2022. Disponible: RIAC :: We are at war with the West. The European security order is illegitimate. [Consultado: 04 de diciembre de 2024].
- Karaganov, S. (2015) Eurasian way out of the European Crisis. Russian International Affairs Council. 8 de junio de 2015. Disponible: Eurasian Way Out of the European Crisis — Russia in Global Affairs. [Consultado: 04 de diciembre de 2024].
- Karaganov, S. (2021). On a third cold war. Russia in Global Affairs, 19(3), 102-115. Disponible: https://www.academia.edu/download/85031488/102-115.pdf. [Consultado: 12 de diciembre de 2024].
- Karaganov, S. (2023). A difficult but necessary decisión. Russia in Global Affairs, 16 de junio 2023. Disponible: A Difficult but Necessary Decision — Russia in Global Affairs. [Consultado: 07 de diciembre de 2024].
- Kennan, G (1947) The Sources of Soviet Conduct. Foreign Affairs, July 1947. Published on July 1, 1947 Disponible: The Sources of Soviet Conduct - George Kennan | Foreign Affairs, [Consultado: 20 de diciembre de 2024].
- Klein, M (2016) Russia’s Military: On the Rise? Transatlantic Academy Paper Series March 2016. Disponible: Russia’s Military: On the Rise? [Consultado: 20 de enero de 2025].
- Klug, J (2024), Soviet Theory Forgotten: Russian Military Strategy in the War in Ukraine, Military Strategy Magazine, Volume 9, Issue 3, Special Issue, ‘What Would the Greats Say About War in the 21st Century’, spring 2024, pages 30-37. Disponible: https://www.militarystrategymagazine.com/article/soviet-theory-forgotten-russian-military-strategy-in-the-war-in-ukraine/ [Consultado: 24 de enero de 2025].
- Kuzio, T. (2018). Euromaidan revolution, Crimea and Russia–Ukraine war: why it is time for a review of Ukrainian–Russian studies. Eurasian Geography and Economics, 59(3-4), 529-553. Disponible: Euromaidan revolution, Crimea and Russia–Ukraine war: why it is time for a review of Ukrainian–Russian studies: Eurasian Geography and Economics: Vol 59, No 3-4 [Consultado: 26 de enero de 2025].
- Laborie, M (2021), «La Estrategia de Seguridad Nacional de la Federación Rusa (julio 2021): un manifiesto hacia la confrontación con Occidente», Global Strategy Report, No 36/2021. Disponible: Estrategia Rusia | Global Strategy (global-strategy.org) [Consultado: 29 de enero de 2025].
- López Campos, J. (2023). La doctrina soviética de las operaciones profundas: desde la URSS hasta la Rusia actual. bie3: Boletín IEEE, (29), 630-644. Disponible: https://dialnet.unirioja.es/servlet/articulo?codigo=9049900 [Consultado: 20 de diciembre de 2024].
- Mackinder, H. (1942). The round world and the winning of the peace. Foreign Affairs, 21, 595. Disponible: The Round World and the Winning of the Peace 21 Foreign Affairs 1942-1943 [Consultado: 25 de enero de 2025].
- Maier, M. (2016). A little masquerade: Russia’s evolving employment of Maskirovka. School of Advanced Military Studies, United States Army Command and General Staff College, 4. Disponible: https://theological-geography.net/wp-content/uploads/2024/02/Maskirovka-SAMS-Leavenworth.pdf [Consultado: 27 de enero de 2025].
- Málishev, M., y Sepúlveda, M. (1997). Euroasiatismo: reveses de la fortuna de una teoría enterrada y resucitada. Estudios de Asia y Africa, 559-573. Disponible: https://estudiosdeasiayafrica.colmex.mx/index.php/eaa/article/view/1514/1514 [Consultado: 12 de enero de 2025].
- Marcu. S (2007) La geopolítica de la Rusia postsoviética: desintegración, renacimiento de una potencia y nuevas corrientes de pensamiento geopolítico. Scripta Nova, revista Electrónica De Geografía y Ciencias Sociales Universidad de Barcelona. ISSN: 1138-9788. Depósito Legal: B. 21.741-98 Vol. XI, núm. 253, 1 de diciembre de 2007. Disponible: La geopolítica de la Rusia postsoviética: desintegración, renacimiento de una potencia y nuevas corrientes de pensamiento geopolítico | DIGITAL.CSIC [Consultado: 18 de enero de 2025].
- Martinez Pontijas J. (2020). Control reflexivo: mucho más que desinformación a la rusa. bie3: Boletín IEEE, (20), 771-783. Disponible: https://dialnet.unirioja.es/servlet/revista?codigo=25213 [Consultado: 25 de enero de 2025].
- Mearsheimer, J (2014) Why the Ukraine Crisis Is the West’s Fault The Liberal Delusions That Provoked Putin. Foreign Affairs pp. 77-84, 85-89 (13 pages) Published By: Council on Foreign Relations. Disponible: Vol. 93, No. 5 (SEPTEMBER/OCTOBER 2014). [Consultado: 7 de enero de 2025].
- Milosevich-Juaristi, M. (2023) Lecciones de la guerra en Ucrania: piedra, papel o tijera. Real Instituto Elcano, publicado el 03 Feb 2023. Disponible: Lecciones de la guerra en Ucrania: piedra, papel o tijera - Real Instituto Elcano [Consultado: 23 de enero de 2025].
- Mogollón, O., y Pimentel, V. (2024). Disrupción táctica basada en el caos (aprovechamiento y explotación del caos): Un nuevo enfoque de combate. Ciencia y Reflexión, 3(2), 516-566. Disponible: en https://cienciayreflexion.org/index.php/Revista/article/view/53 [Consultado: 26 de enero de 2025].
- Moore, T. (2017). Tailor-Surgeon, Soviet and Silovik: Russian Nuclear Strategy. Revue Défense Nationale, (6), 42-50. Disponible: https://www.cairn.info/load_pdf.php?ID_ARTICLE=RDNA_801_0042&download=1&from-feuilleteur=1 [Consultado: 26 de enero de 2025].
- Morales, J (2018). Rusia en el análisis geopopolítico, Entre Mackinder y Kennan. IEEE. Documento de Opinión del 13 de febrero de 2018. Disponible: https://www.defensa.gob.es/en/Galerias/fichero/docs_opinion/2018/DIEEEO13-2018_Rusia_AnalisisGeopolitico_JavierMorales.pdf [Consultado: 10 de enero de 2025].
- Murphy, M (2016) Understanding Russia’s Concept for Total War in Europe. The heritage foundation. Disponible: Understanding Russia’s Concept for Total War in Europe | The Heritage Foundation [Consultado: 04 de diciembre de 2024].
- Orozco, G. (2000). El aporte de la Escuela de Copenhague a los estudios de seguridad. Revista fuerzas armadas y sociedad, 20(1), 141-162. Disponible: https://www.academia.edu/download/37460852/EscueladeCopenhague.pdf [Consultado: 12 de enero de 2025].
- Pardo de Santayana, J (2018) Consideraciones estratégicas de la reforma militar rusa, IEEE, Vol. 28:1-15. Disponible: http://www.ieee.es/Galerias/fichero/docs_analisis/2018/DIEEEA28-2018_Reforma_Militar_Rusa_JMPSGO.pdf [Consultado: 04 de diciembre de 2024].
- Rubio, A. (2016) El “telegrama largo” de Kennan: reflexiones desde el pasado y el presente. Publicado el 22 de febrero de 2016. Real Instituto Elcano. Disponible: El “telegrama largo” de Kennan: reflexiones desde el pasado y el presente - Real Instituto Elcano [Consultado: 27 de enero de 2025].
- Ruiz-Cabrera, S. (2022). Rusia en África. Nuevas dinámicas desde el Kremlin. Revista UNISCI, (60). Disponible: UNISCIDP60-NUMEROENTERO [Consultado: 26 de enero de 2025].
- Scott, M. y Alcenat, W. (2008). Revisiting the Pivot: The influence of heartland theory in great power politics. Comparative Strategy, 22, 109-129. Disponible: https://citeseerx.ist.psu.edu/document?repid=rep1&type=pdf&doi=073c8cb47e799b319be64c4786e7300e147815d8 [Consultado: 19 de diciembre de 2024].
- Thomas, T. (2004). Russia’s Reflexive Control Theory and the Military. The Journal of Slavic Military Studies, 17(2), 237–256. Disponible: https://doi.org/10.1080/13518040490450529 [Consultado: 23 de enero de 2025].
- Thomas, T. (2016). The Evolution of Russian Military Thought: Integrating Hybrid, New-Generation, and New-Type Thinking. The Journal of Slavic Military Studies, 29(4), 554–575. Disponible The Evolution of Russian Military Thought: Integrating Hybrid, New-Generation, and New-Type Thinking: The Journal of Slavic Military Studies: Vol 29 , No 4 - Get Access [Consultado: 16 de enero de 2025].
- Tsygankov, A. (2003). Mastering space in Eurasia: Russia’s geopolitical thinking after the Soviet break-up. Communist and Post-Communist Studies, 36(1), 101–127. https://www.jstor.org/stable/48609456 [Consultado: 25 de enero de 2025].
- Tsygankov, A. (2024). Russia, Ukraine, and the West: from Mistrust to Conflict. The Journal of Slavic Military Studies. 37. 287-309. Disponible http://dx.doi.org/10.1080/13518046.2024.2418231 [Consultado: 27 de enero de 2025].
- Tsygankov, A. y Tsygankov, P. (2021). Constructing national values: The nationally distinctive turn in Russian IR theory and foreign policy. Foreign Policy Analysis, 17(4).
- Vego, M (2017). On operational art. Strategos: Znanstveni časopis Hrvatskog vojnog učilišta" Dr. Franjo Tuđman", 1(2), 15-39. Disponible: https://hrcak.srce.hr/190354 [Consultado: 27 de diciembre de 2024].
Miguel Ángel Logroño López
Coronel ET (Ingenieros) DEM
Las ideas contenidas en estos artículos son responsabilidad de sus autores, sin que reflejen necesariamente el pensamiento del CESEDEN o del Ministerio de Defensa.
-
-
Rusia y su instrumento militar
-
Russia and its military instrument
-
