Vendes realitzades
Ref.: IE-28-001-164-000
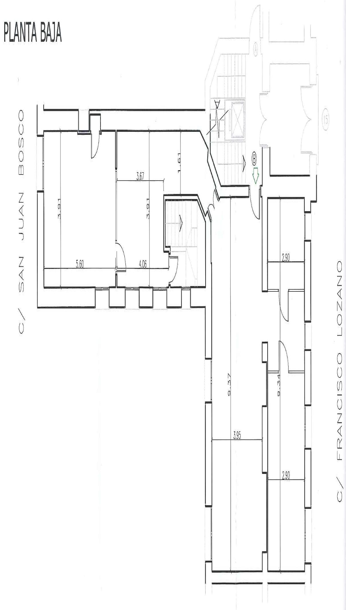
LOCAL EN C/ FRANCISCO LOZANO Nº15 B 8
MADRID (MADRID)
- Descripción y Situación:
La propiedad objeto de subasta, se encuentra en el término municipal de Madrid, en el conjunto inmobiliario que forman los edificios señalados con los nº 1 al 15 (impares) de la calle Francisco Lozano y nº 10 al 20 (pares) de la calle Romero Robledo.
Pertenece al portal nº 15 de la calle Francisco Lozano y se desarrolla en planta baja y semisótano.
Tiene acceso desde el interior del portal. No tiene, por tanto, acceso directo desde vial público.
Se trata de un local que consta de dos plantas comunicadas entre sí mediante escalera de obra.
La planta baja se distribuye en dos espacios principales, con varias dependencias. No dispone de aseo.
La puerta de acceso es de madera. Las ventanas en carpintería de aluminio sobre cercos de madera de antigua carpintería con rejas metálicas de seguridad en dichos huecos. El solado es de baldosa de terrazo y de gres. Las paredes están enyesadas y pintadas. El techo es el forjado, a una altura libre de 2,84 m.
La planta semisótano tiene un espacio principal y un pequeño cuarto. Tiene una pequeña ventana a la calle particular de San Juan Bosco. El solado es de hormigón. Las paredes están enyesadas. El techo es el forjado, a una altura libre de 2,40 m.
La superficie total construida es de 229,99 m², de los cuales 143,82 m² corresponden a la superficie de la planta baja, 62,60 m² a la planta semisótano y los restantes 23,57 m² corresponden a la parte proporcional de elementos comunes.
- Calificación:
- Comercial
- Tipus:
- Local
- Inscripción:
Inscrita en pleno dominio a favor del Estado, Instituto de Vivienda, Infraestructura y Equipamiento de la Defensa, como finca número 74088, al tomo 2660, Libro 2660, Folio 147, Inscripción 2ª del registro de la propiedad número 25 de Madrid.
IDUFIR: 28106000474011.
- Superficie (m²):
- 229,99
Datos de la Venta Directa
Contacte
- Contacte:
- Instituto de Vivienda, Infraestructura y Equipamiento de la Defensa
Departamento Comercial
Tel.: 916020844 / 916020919 / 916020601
invied_comercial@oc.mde.es







